HOME   LIST
‹–   –›

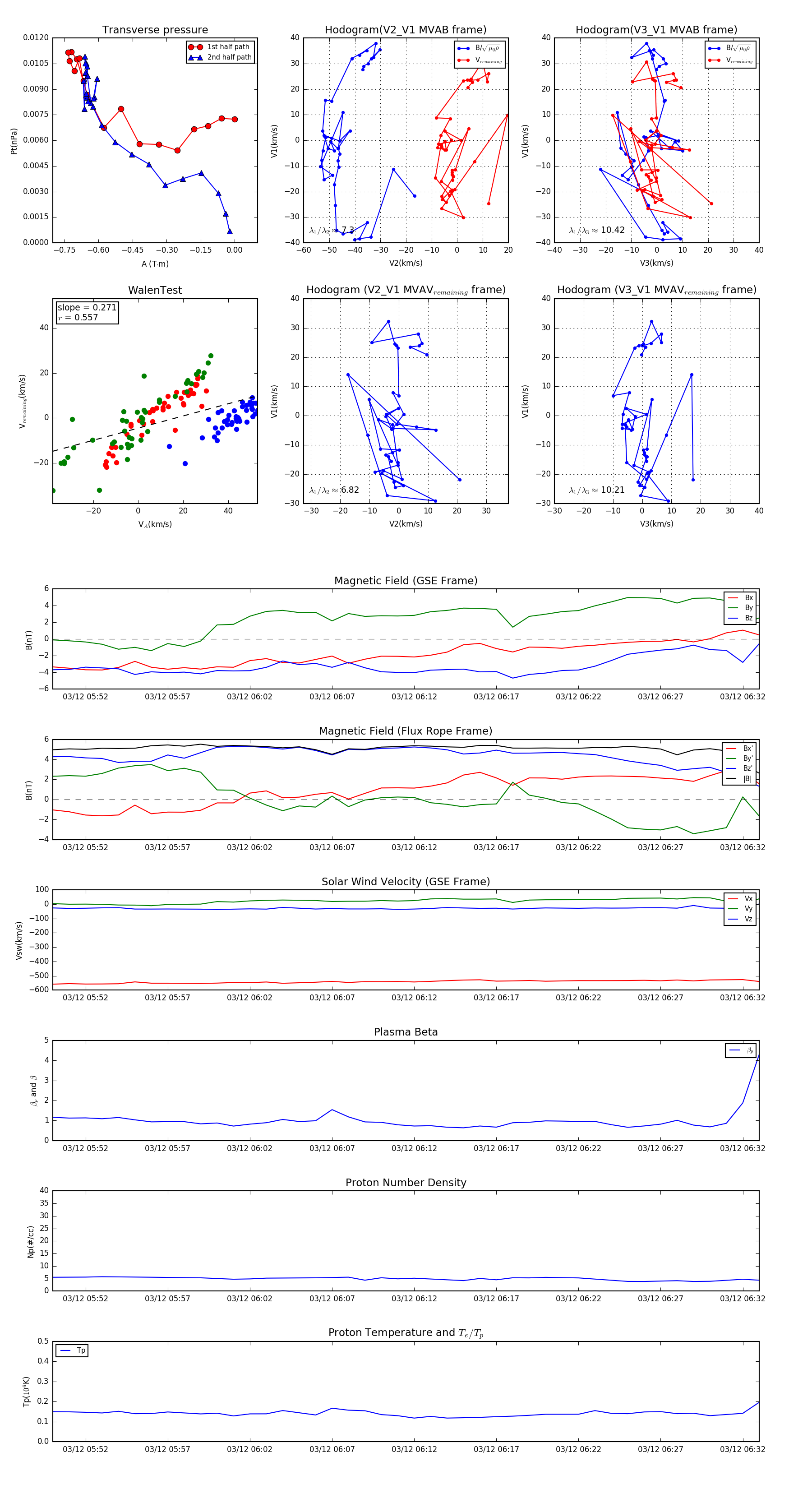
Flux Rope in 1998

Flux Rope Event 1998-03-12 05:50 ~ 1998-03-12 06:33 (44 minutes)


plot