HOME   LIST
‹–   –›

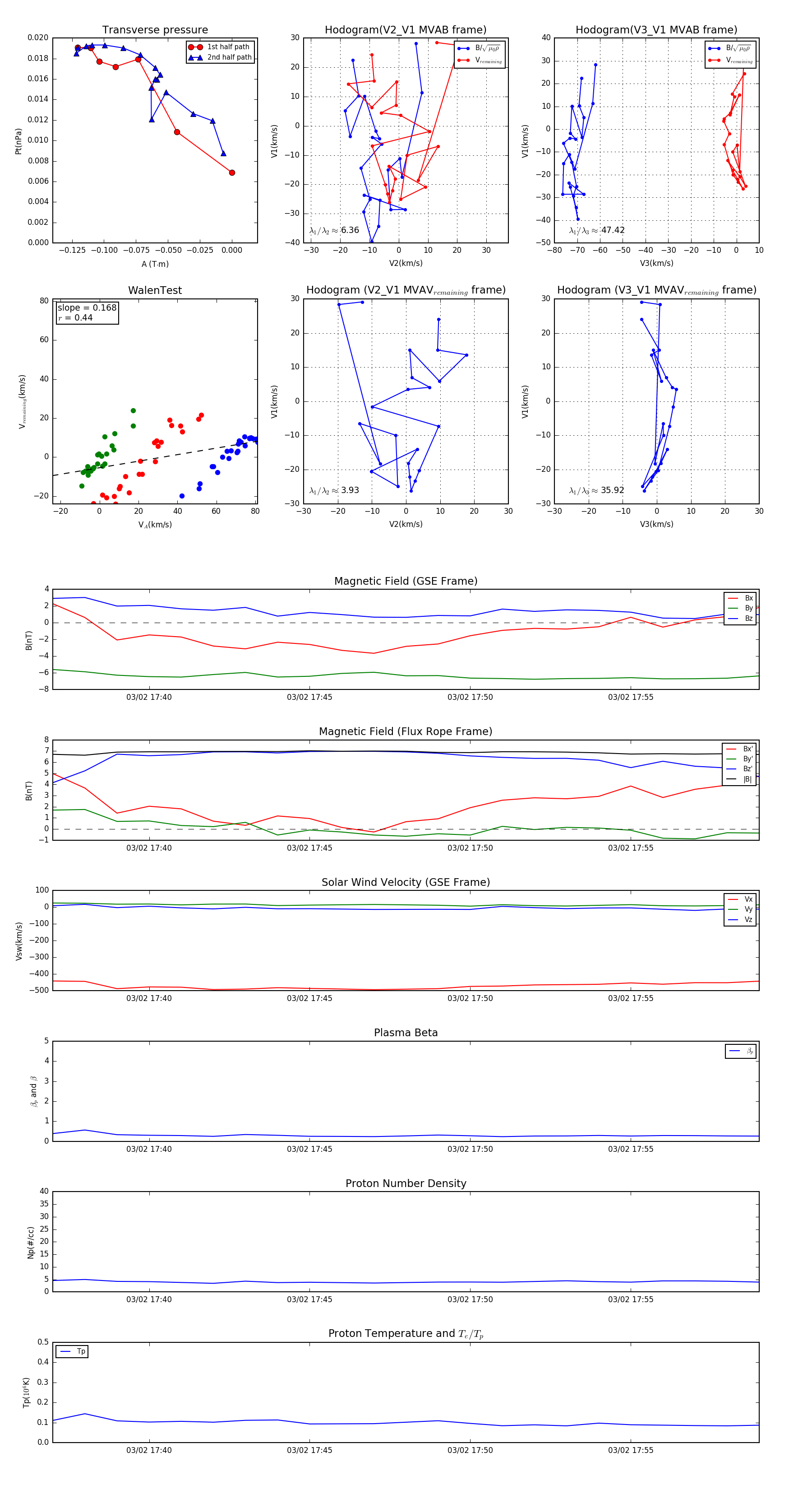
Flux Rope in 1998

Flux Rope Event 1998-03-02 17:37 ~ 1998-03-02 17:59 (23 minutes)


plot