HOME   LIST
‹–   –›

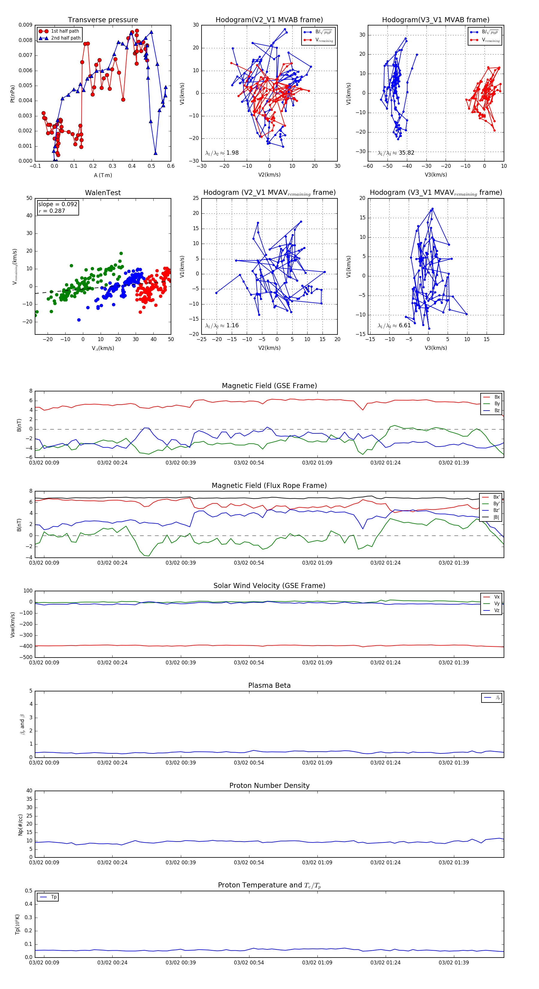
Flux Rope in 1998

Flux Rope Event 1998-03-02 00:07 ~ 1998-03-02 01:50 (104 minutes)


plot