HOME   LIST
‹–   –›

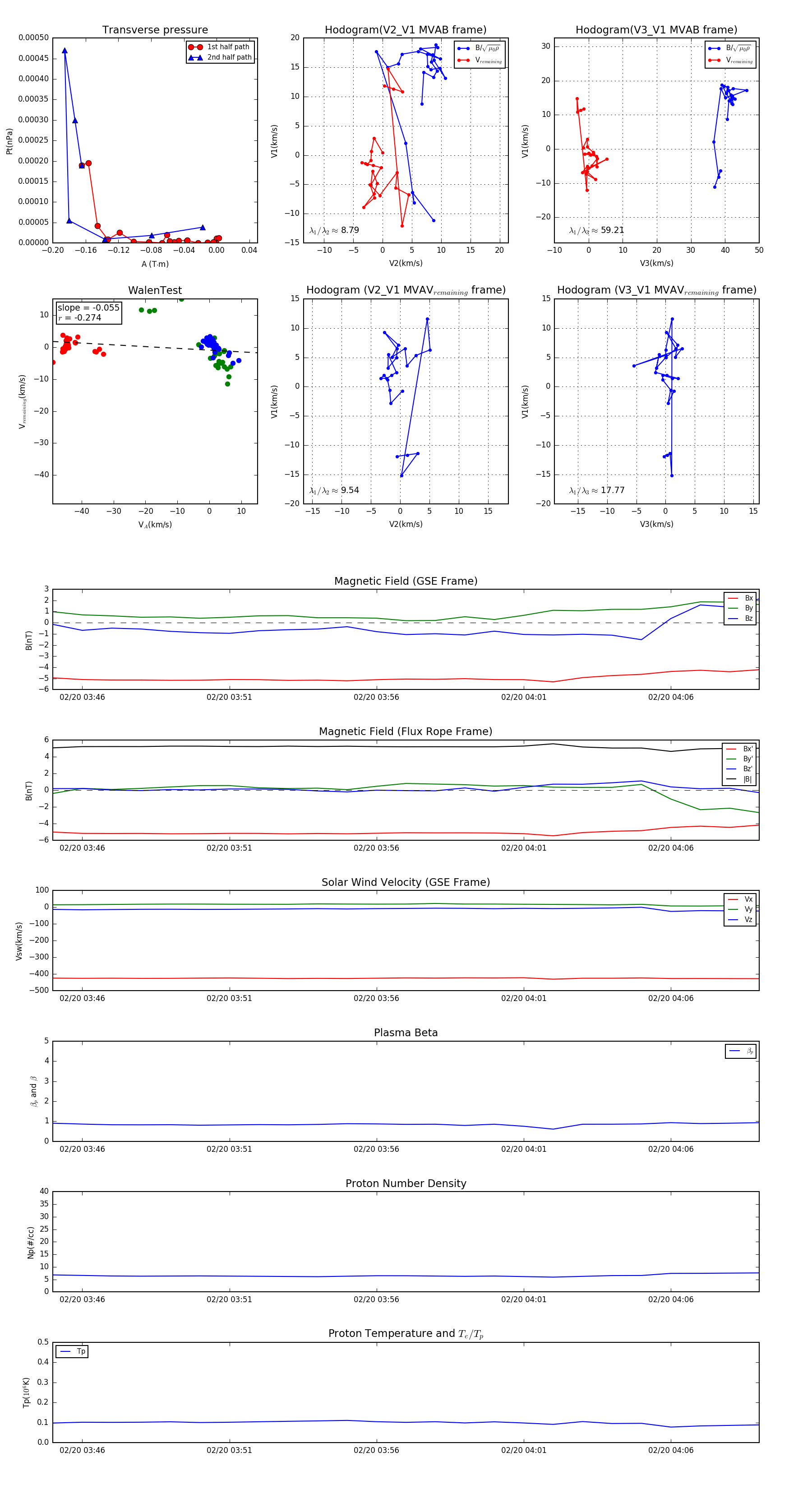
Flux Rope in 1998

Flux Rope Event 1998-02-20 03:45 ~ 1998-02-20 04:09 (25 minutes)


plot