HOME   LIST
‹–   –›

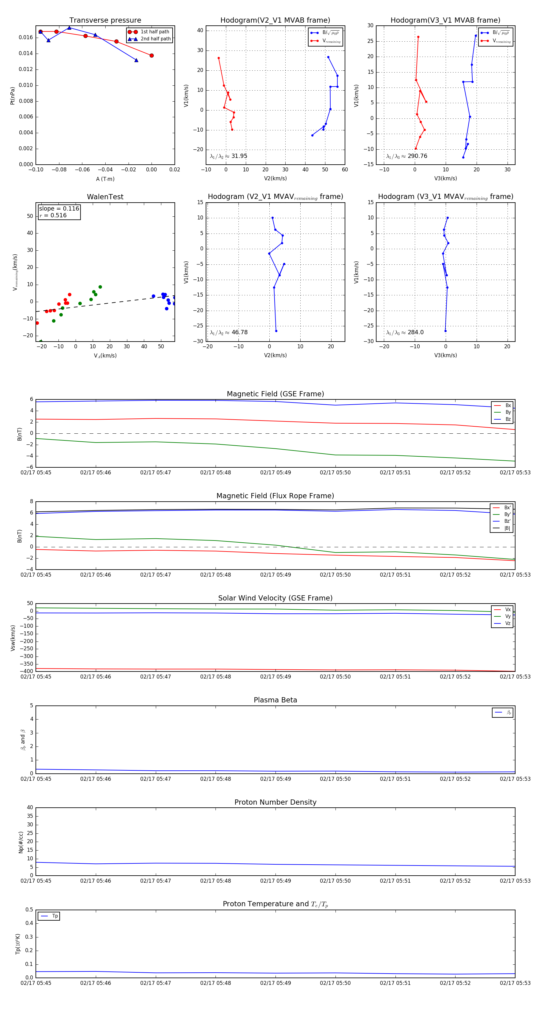
Flux Rope in 1998

Flux Rope Event 1998-02-17 05:45 ~ 1998-02-17 05:53 (9 minutes)


plot