HOME   LIST
‹–   –›

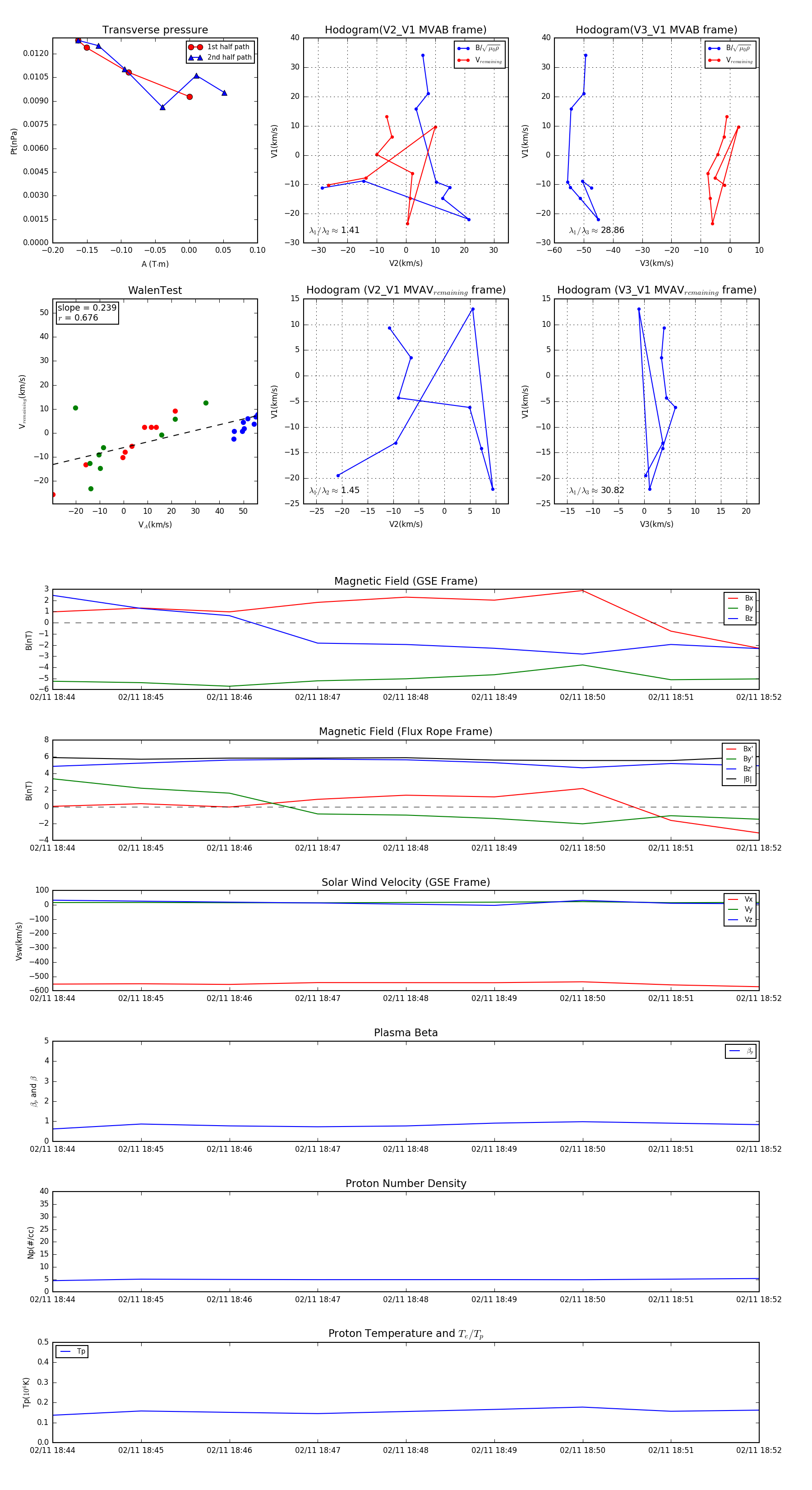
Flux Rope in 1998

Flux Rope Event 1998-02-11 18:44 ~ 1998-02-11 18:52 (9 minutes)


plot