HOME   LIST
‹–   –›

Flux Rope in 1998

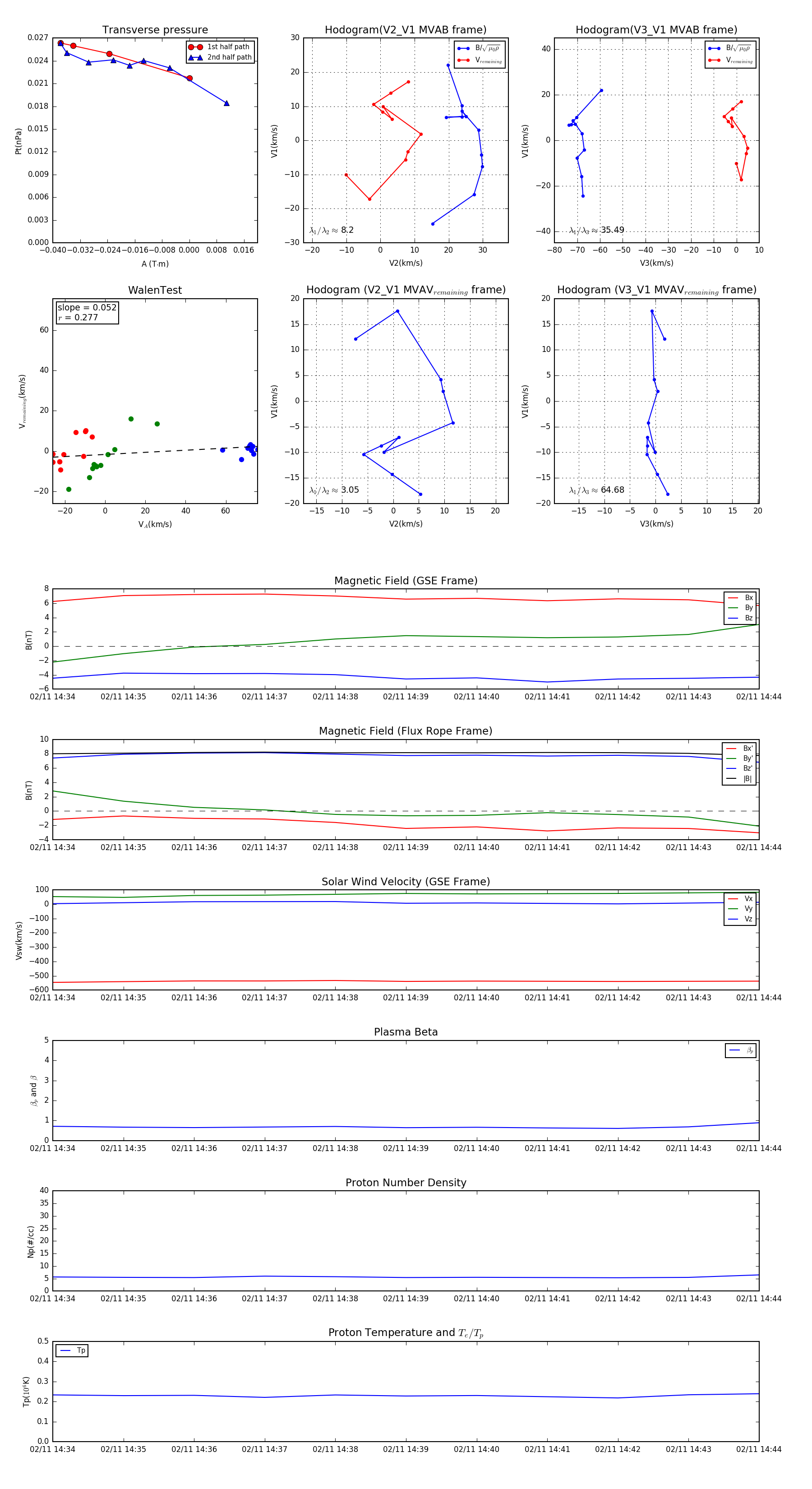
Flux Rope Event 1998-02-11 14:34 ~ 1998-02-11 14:44 (11 minutes)


plot