HOME   LIST
‹–   –›

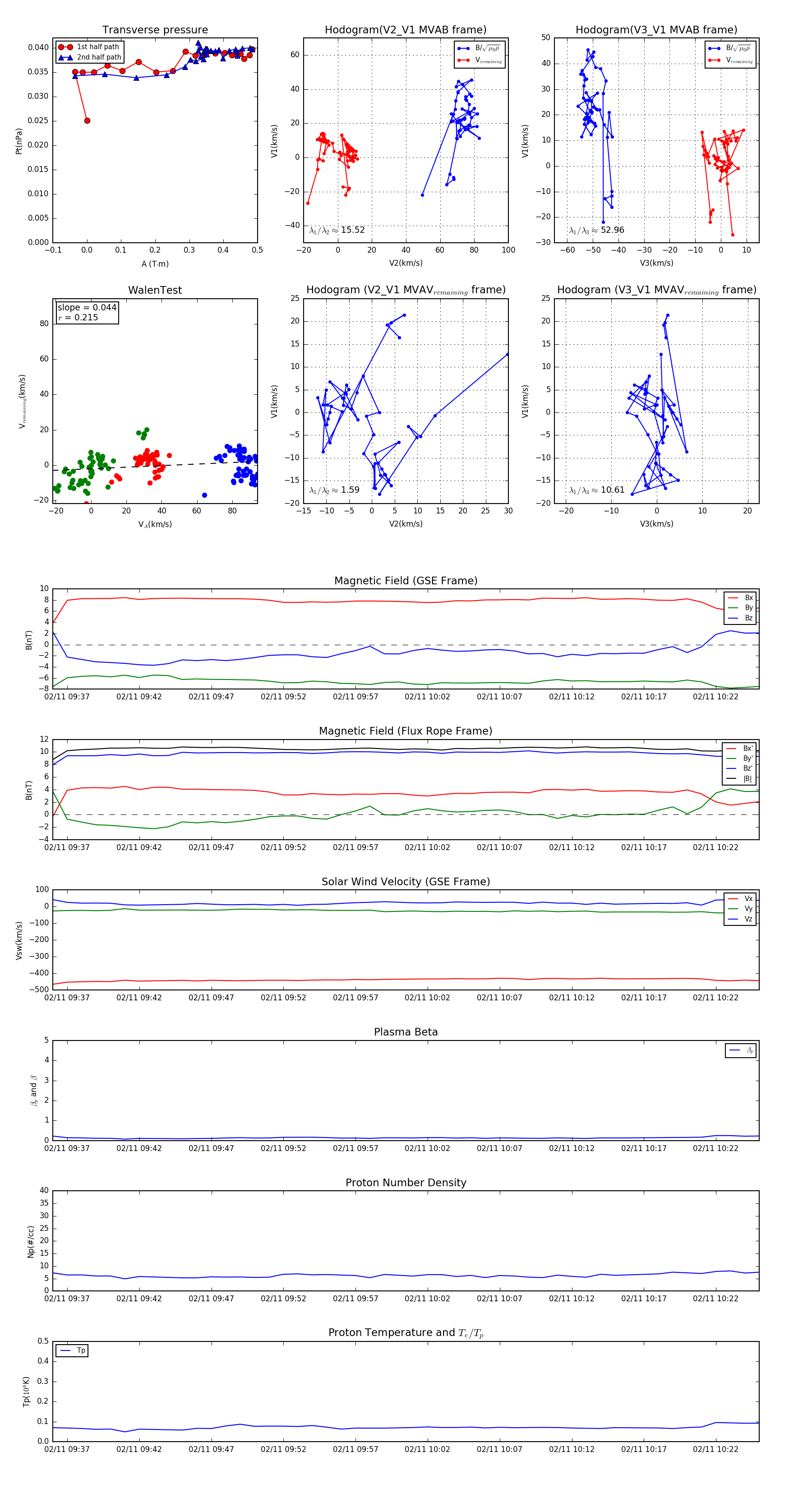
Flux Rope in 1998

Flux Rope Event 1998-02-11 09:36 ~ 1998-02-11 10:25 (50 minutes)


plot