HOME   LIST
‹–   –›

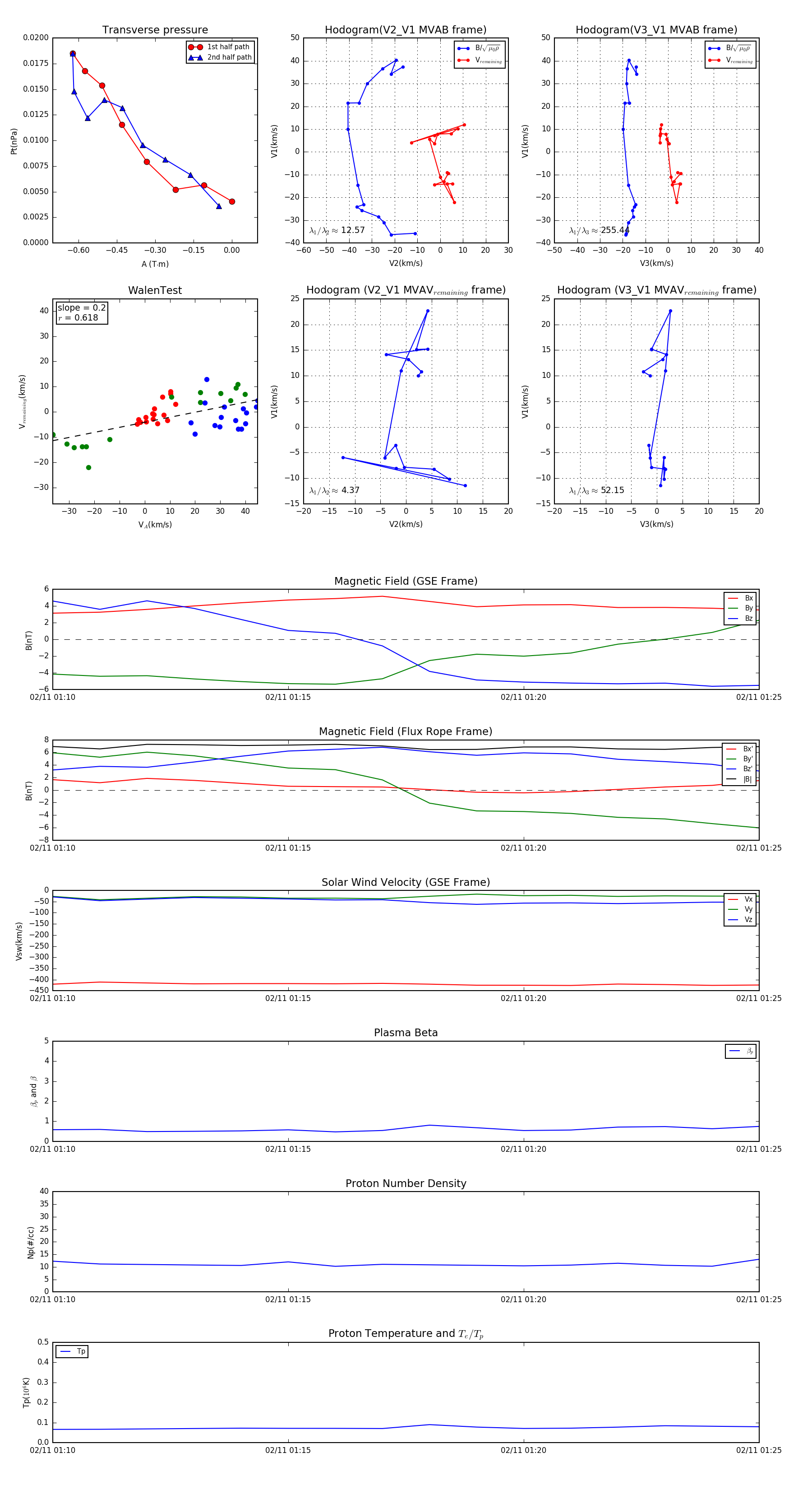
Flux Rope in 1998

Flux Rope Event 1998-02-11 01:10 ~ 1998-02-11 01:25 (16 minutes)


plot