HOME   LIST
‹–   –›

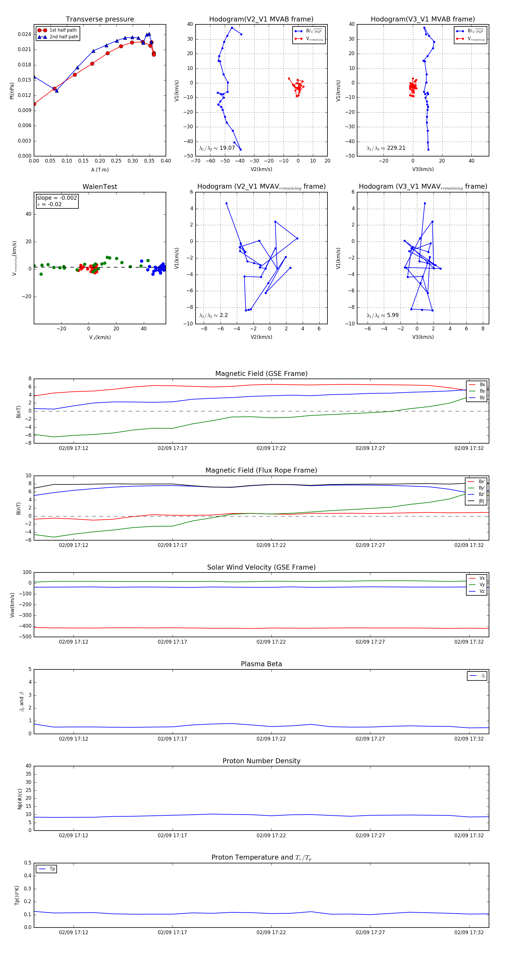
Flux Rope in 1998

Flux Rope Event 1998-02-09 17:10 ~ 1998-02-09 17:33 (24 minutes)


plot