HOME   LIST
‹–   –›

Flux Rope in 1998

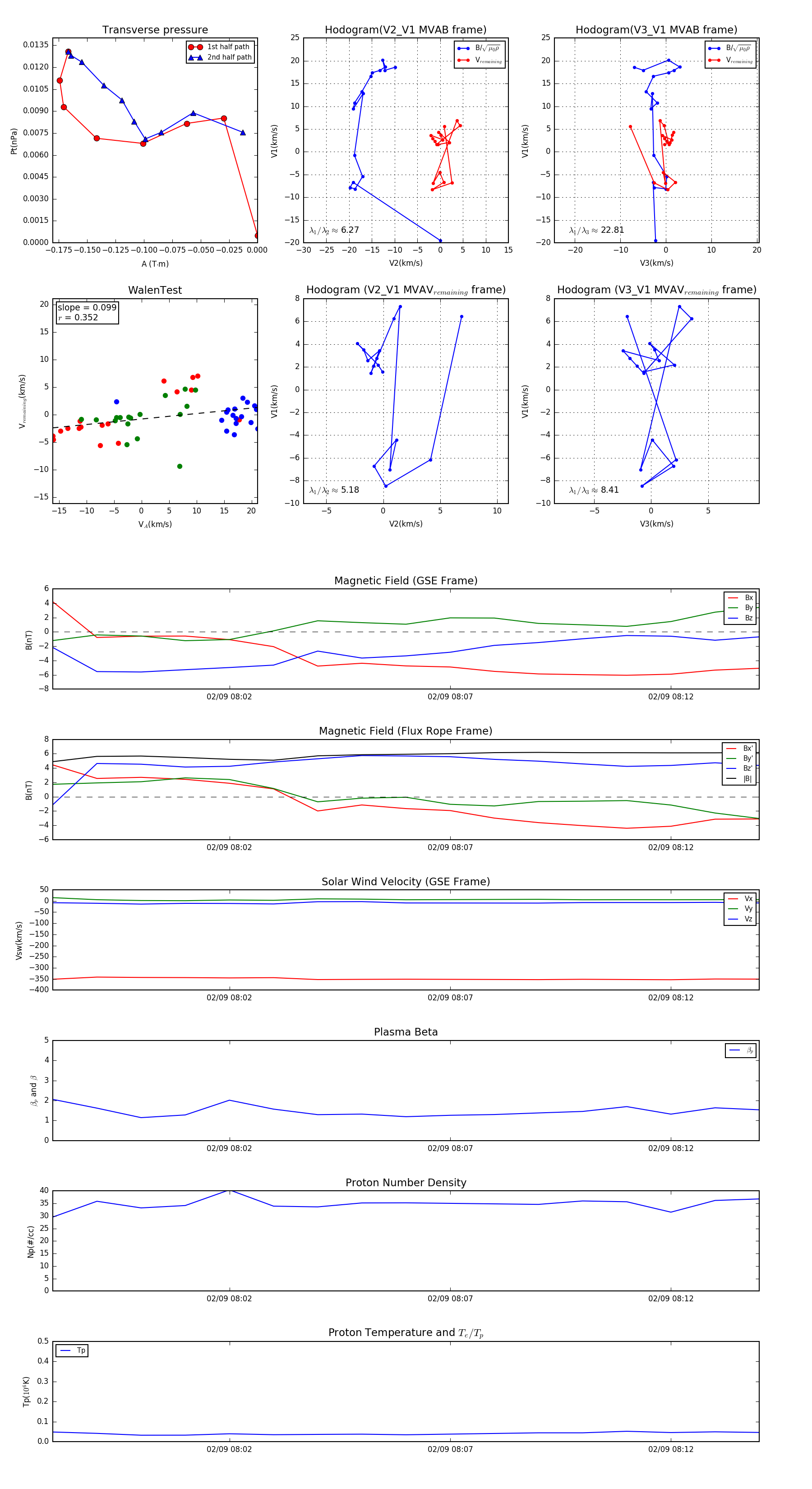
Flux Rope Event 1998-02-09 07:58 ~ 1998-02-09 08:14 (17 minutes)


plot