HOME   LIST
‹–   –›

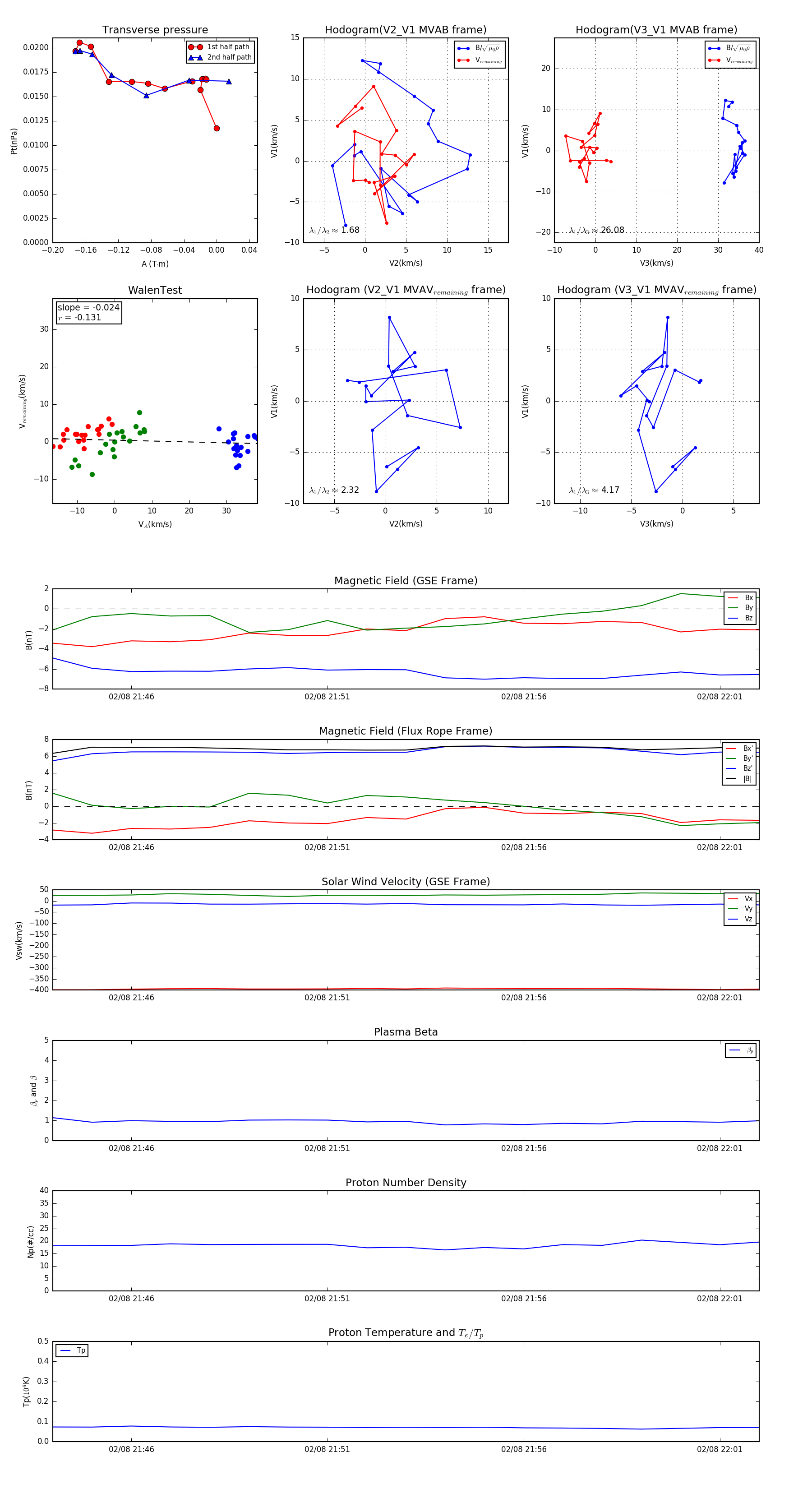
Flux Rope in 1998

Flux Rope Event 1998-02-08 21:44 ~ 1998-02-08 22:02 (19 minutes)


plot