HOME   LIST
‹–   –›

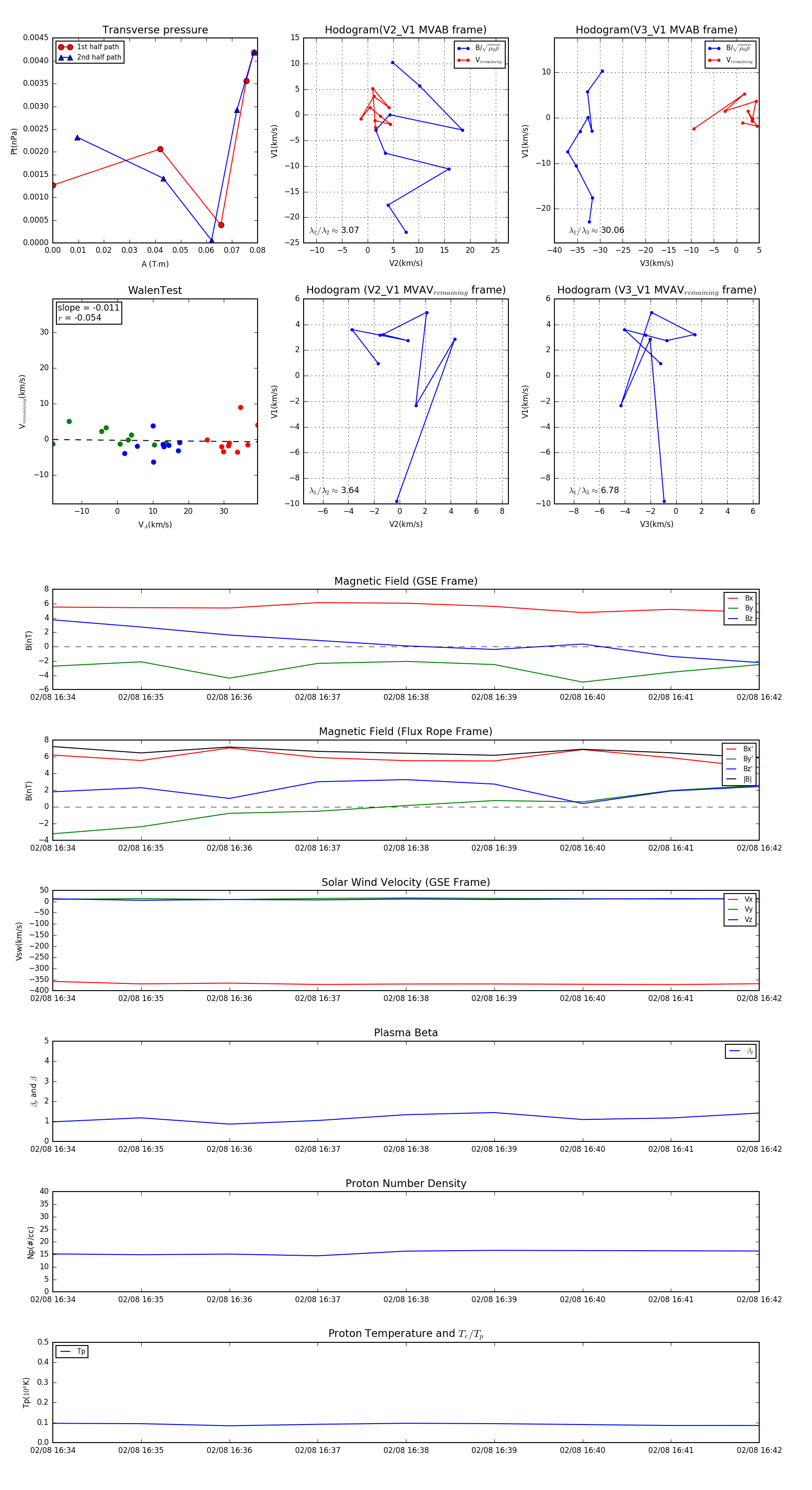
Flux Rope in 1998

Flux Rope Event 1998-02-08 16:34 ~ 1998-02-08 16:42 (9 minutes)


plot