HOME   LIST
‹–   –›

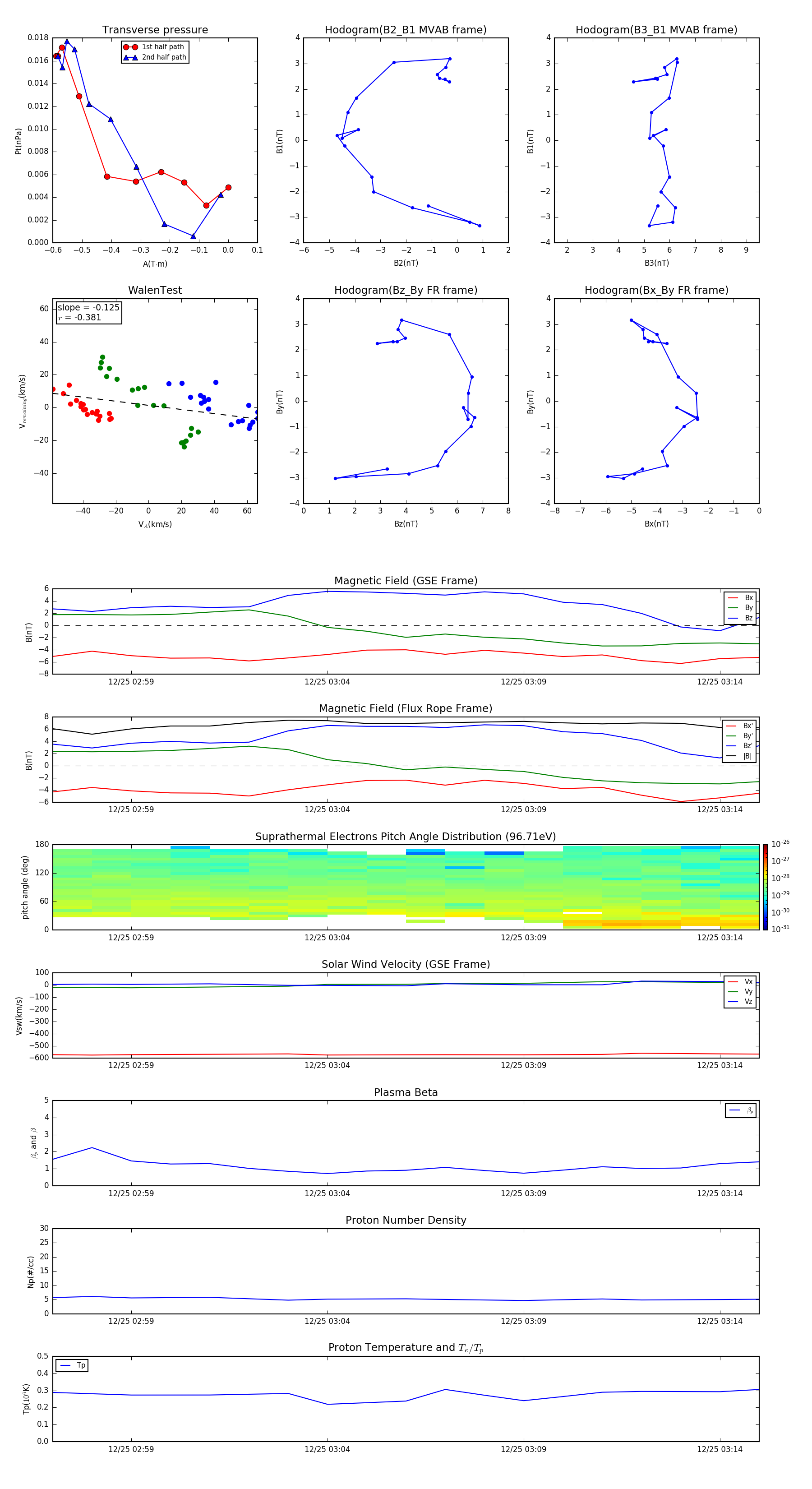
Flux Rope in 2016

Flux Rope Event 2016-12-25 02:57 ~ 2016-12-25 03:15 (19 minutes)


plot