HOME   LIST
‹–   –›

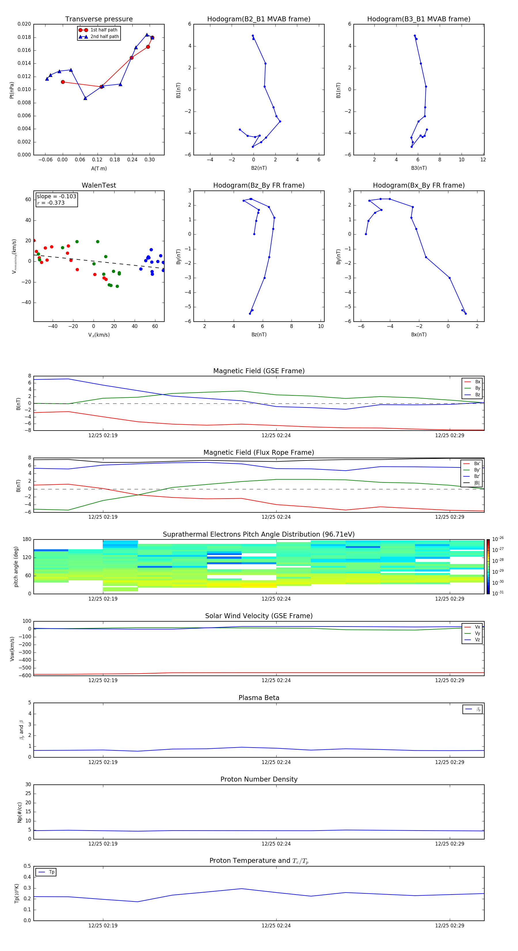
Flux Rope in 2016

Flux Rope Event 2016-12-25 02:17 ~ 2016-12-25 02:30 (14 minutes)


plot