HOME   LIST
‹–   –›

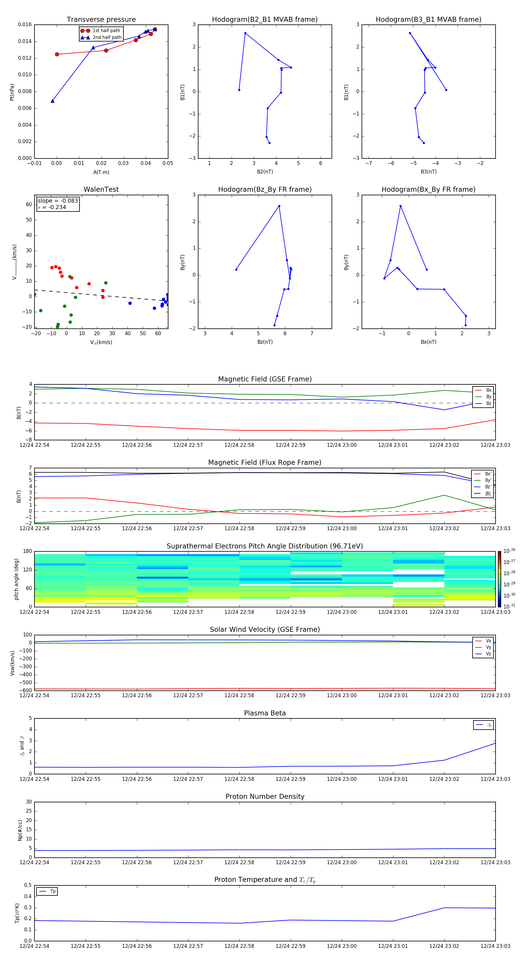
Flux Rope in 2016

Flux Rope Event 2016-12-24 22:54 ~ 2016-12-24 23:03 (10 minutes)


plot