HOME   LIST
‹–   –›

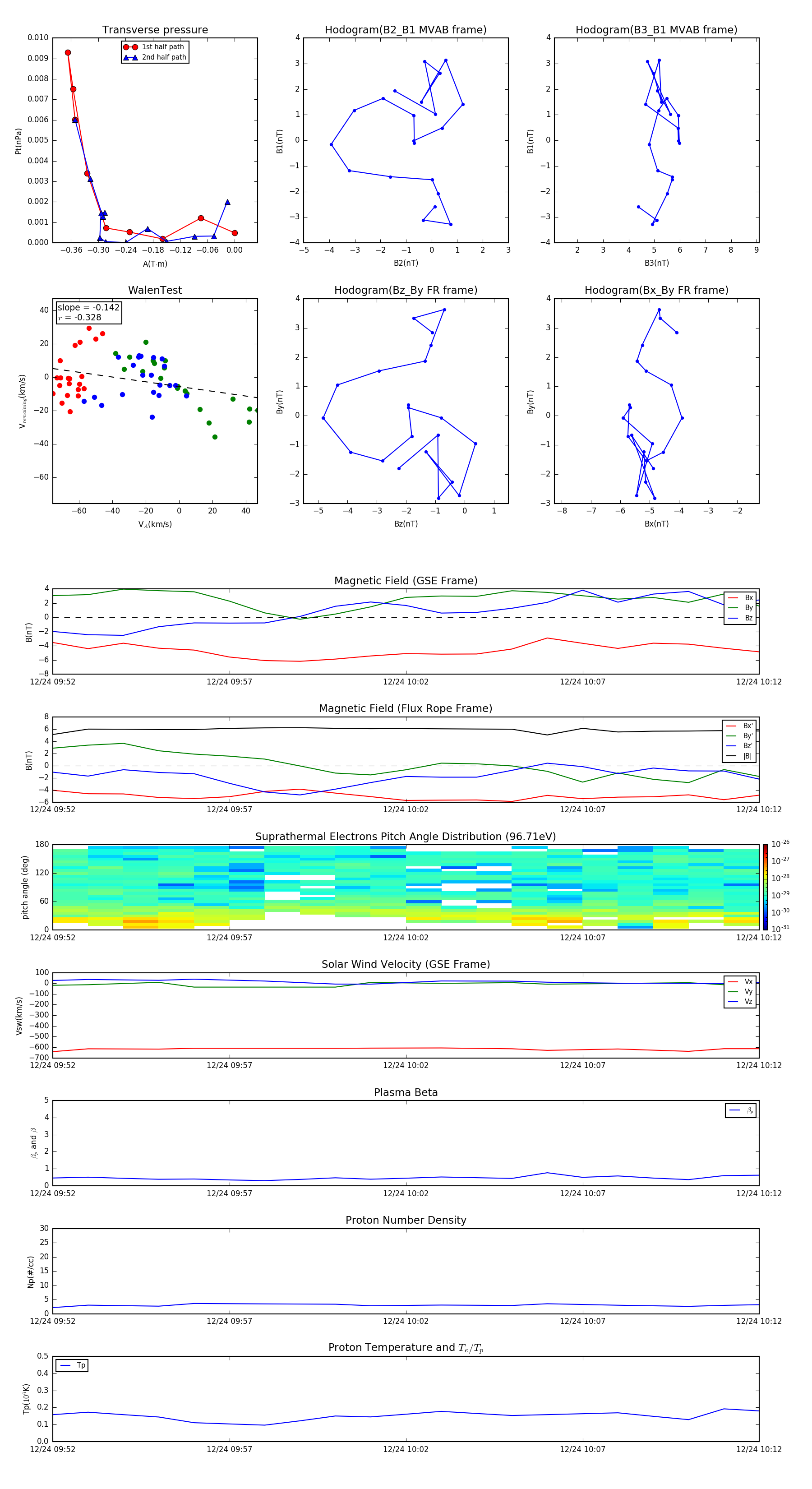
Flux Rope in 2016

Flux Rope Event 2016-12-24 09:52 ~ 2016-12-24 10:12 (21 minutes)


plot