HOME   LIST
‹–   –›

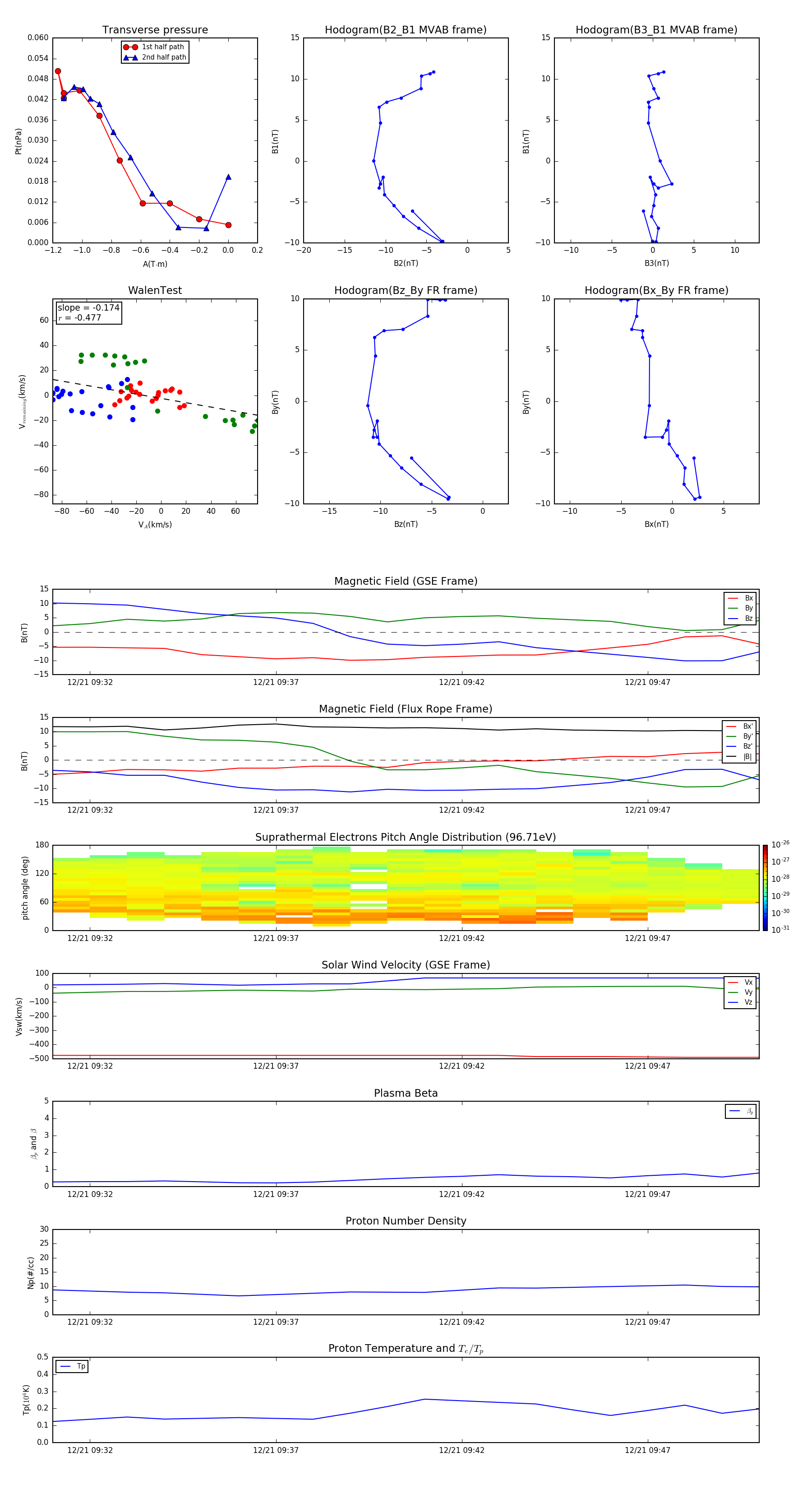
Flux Rope in 2016

Flux Rope Event 2016-12-21 09:31 ~ 2016-12-21 09:50 (20 minutes)


plot