HOME   LIST
‹–   –›

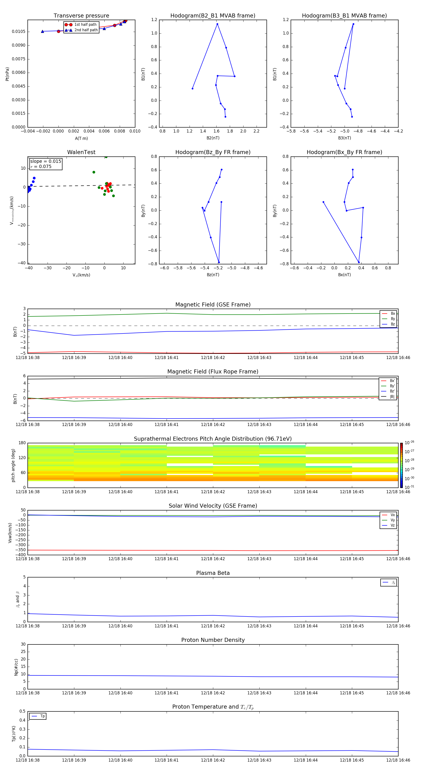
Flux Rope in 2016

Flux Rope Event 2016-12-18 16:38 ~ 2016-12-18 16:46 (9 minutes)


plot