HOME   LIST
‹–   –›

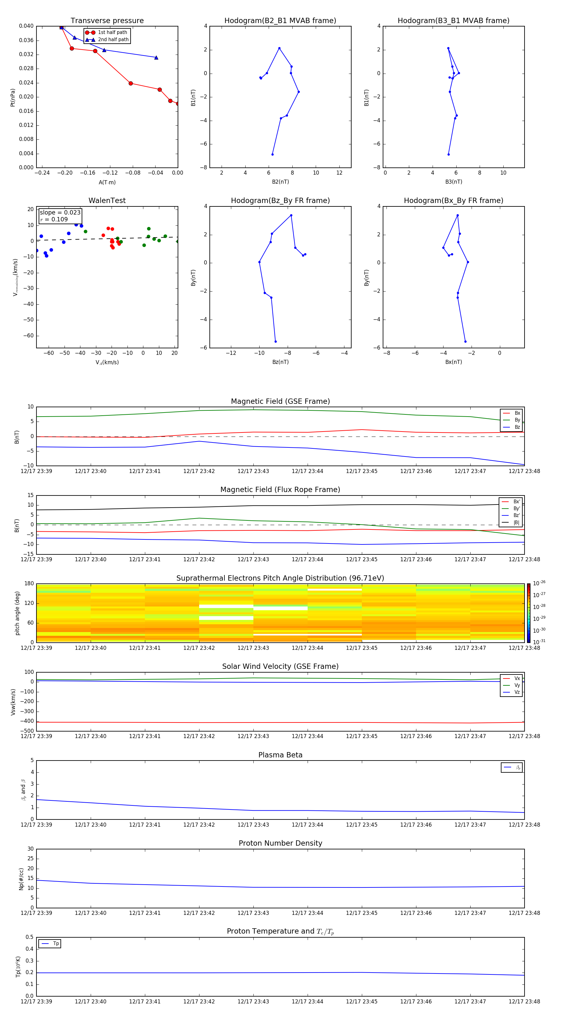
Flux Rope in 2016

Flux Rope Event 2016-12-17 23:39 ~ 2016-12-17 23:48 (10 minutes)


plot