HOME   LIST
‹–   –›

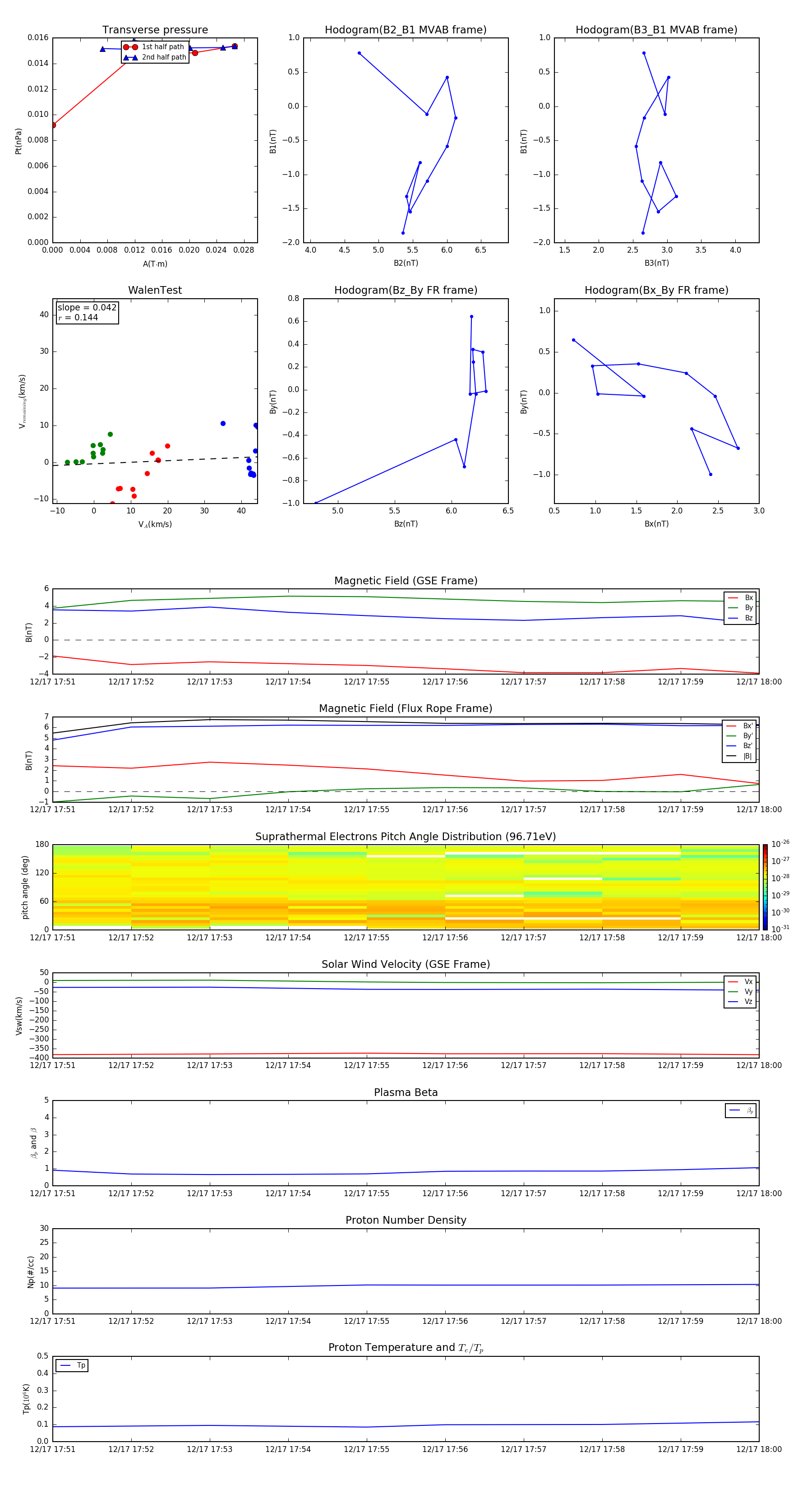
Flux Rope in 2016

Flux Rope Event 2016-12-17 17:51 ~ 2016-12-17 18:00 (10 minutes)


plot