HOME   LIST
‹–   –›

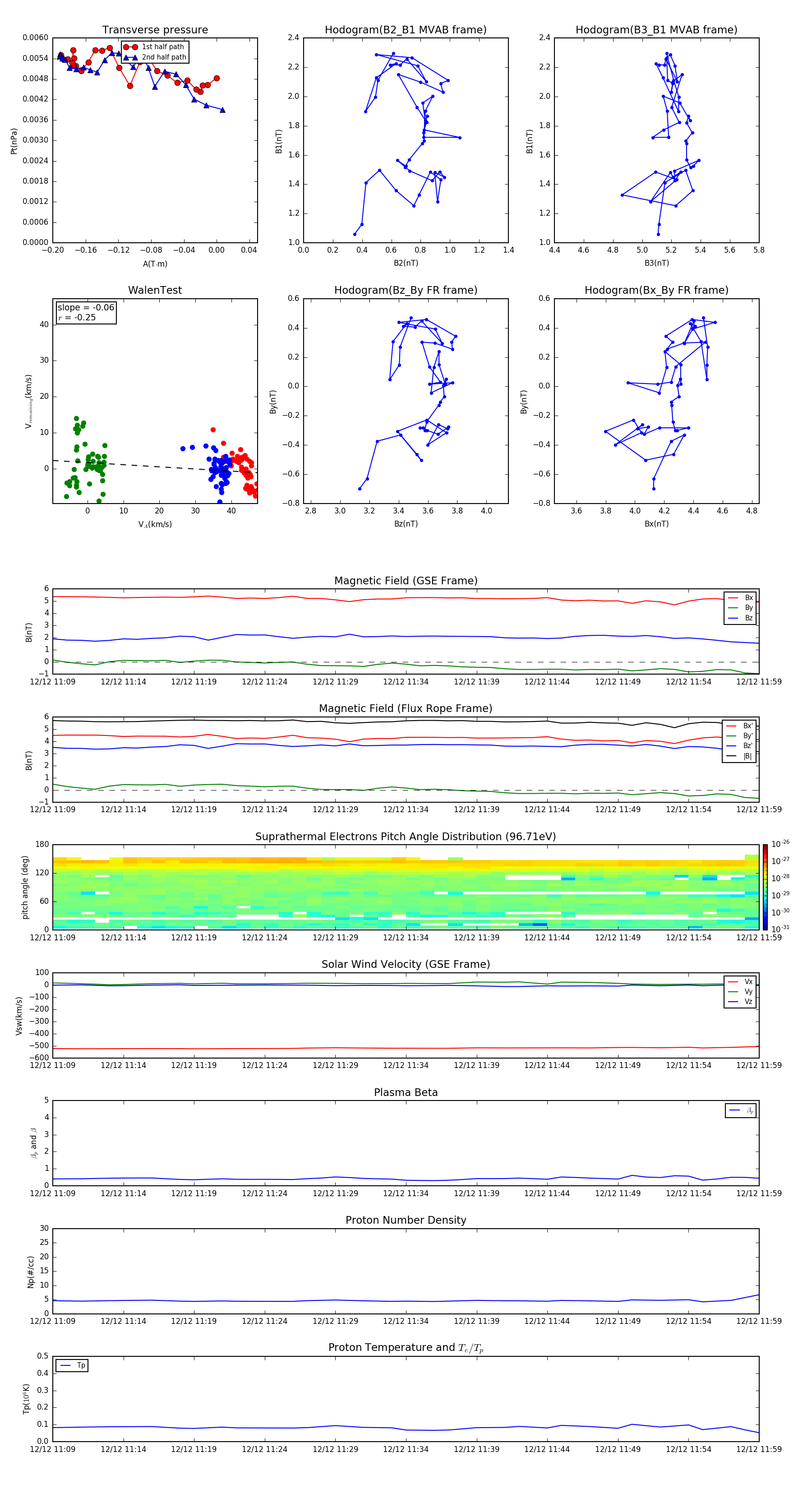
Flux Rope in 2016

Flux Rope Event 2016-12-12 11:09 ~ 2016-12-12 11:59 (51 minutes)


plot