HOME   LIST
‹–   –›

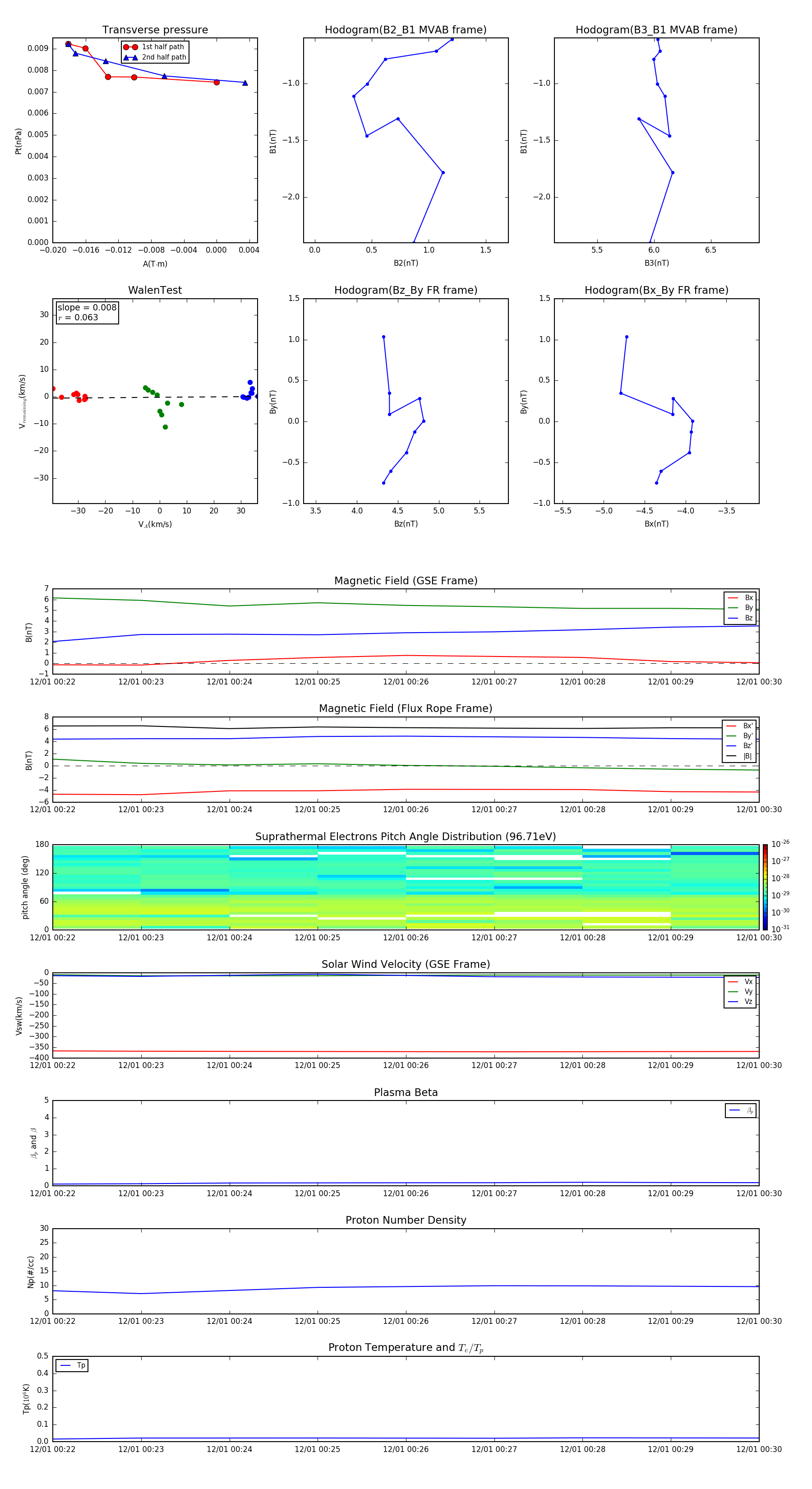
Flux Rope in 2016

Flux Rope Event 2016-12-01 00:22 ~ 2016-12-01 00:30 (9 minutes)


plot