HOME   LIST
‹–   –›

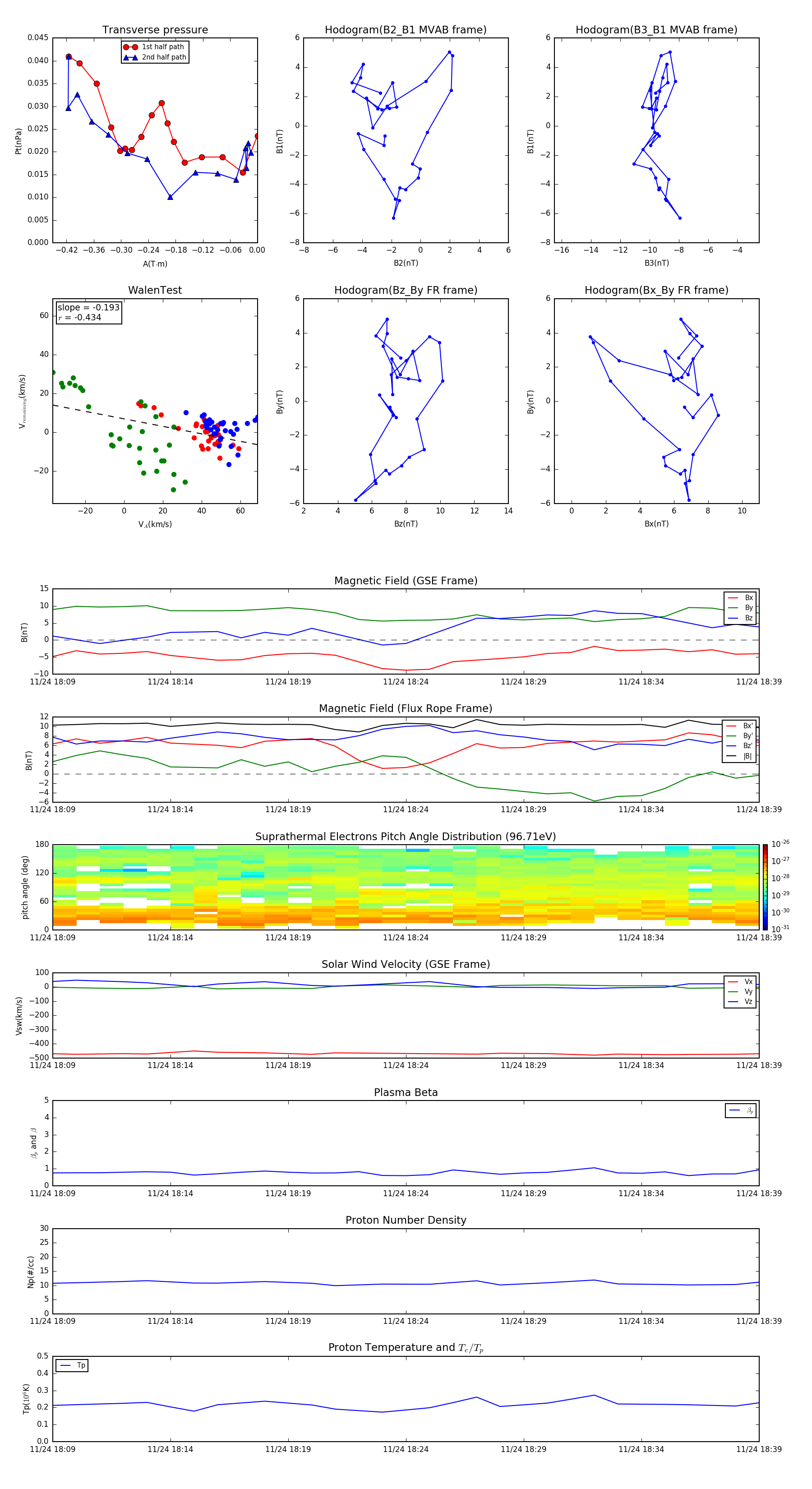
Flux Rope in 2016

Flux Rope Event 2016-11-24 18:09 ~ 2016-11-24 18:39 (31 minutes)


plot