HOME   LIST
‹–   –›

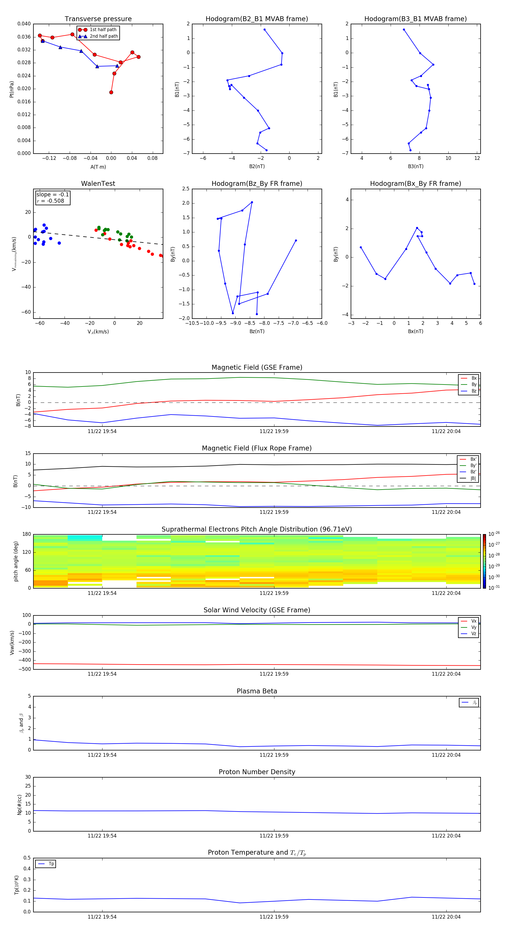
Flux Rope in 2016

Flux Rope Event 2016-11-22 19:52 ~ 2016-11-22 20:05 (14 minutes)


plot