HOME   LIST
‹–   –›

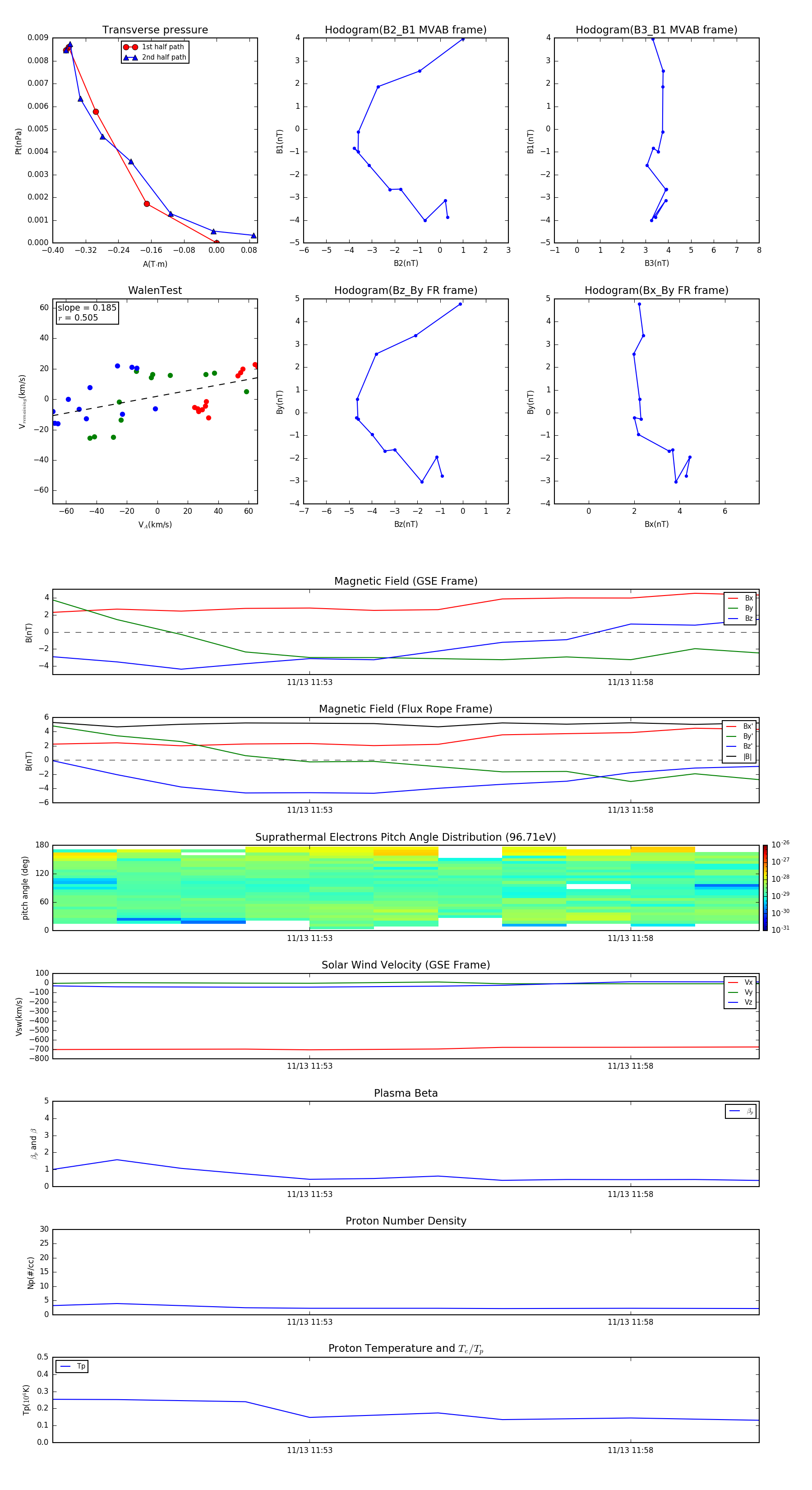
Flux Rope in 2016

Flux Rope Event 2016-11-13 11:49 ~ 2016-11-13 12:00 (12 minutes)


plot