HOME   LIST
‹–   –›

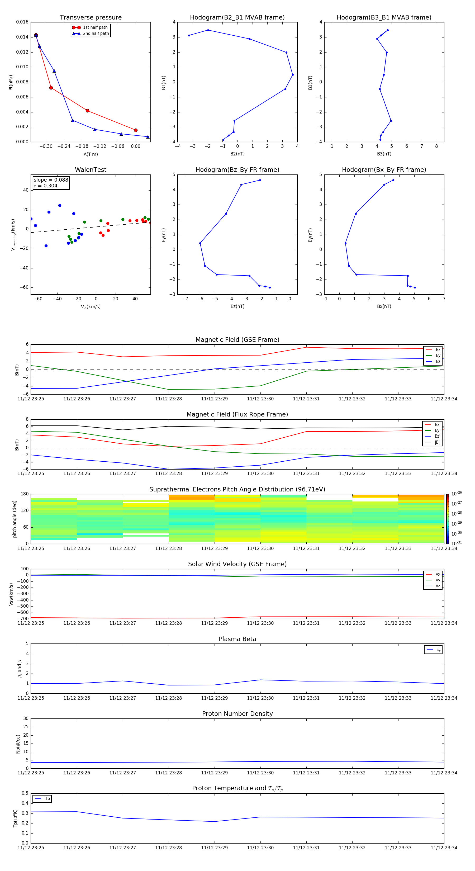
Flux Rope in 2016

Flux Rope Event 2016-11-12 23:25 ~ 2016-11-12 23:34 (10 minutes)


plot