HOME   LIST
‹–   –›

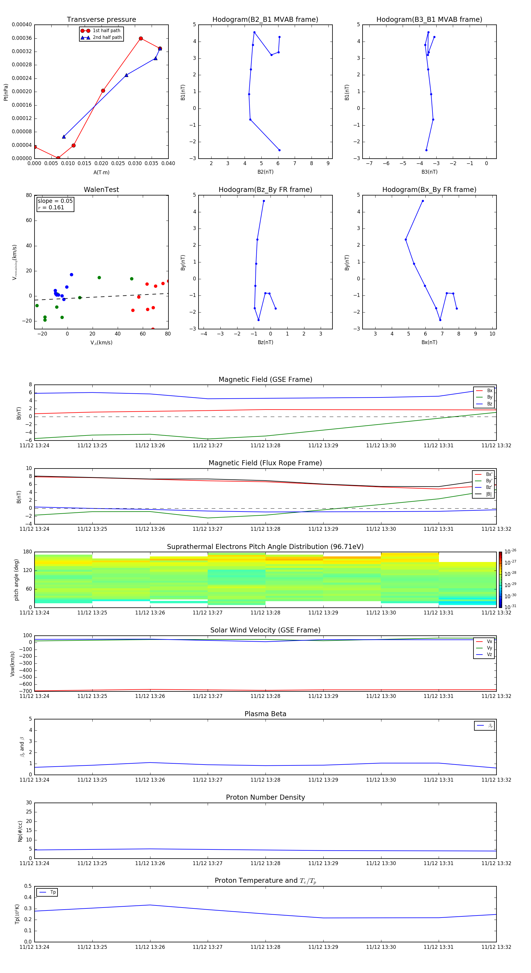
Flux Rope in 2016

Flux Rope Event 2016-11-12 13:24 ~ 2016-11-12 13:32 (9 minutes)


plot