HOME   LIST
‹–   –›

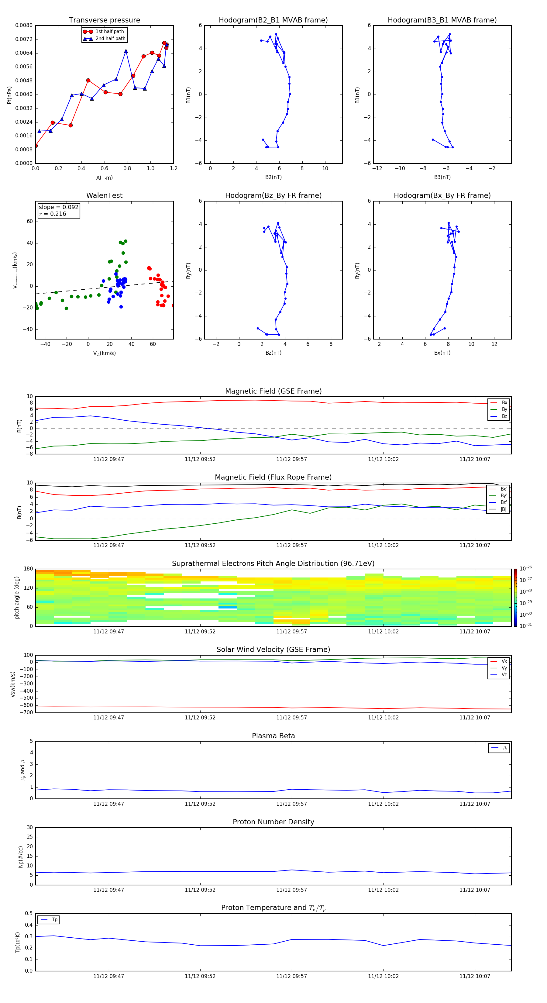
Flux Rope in 2016

Flux Rope Event 2016-11-12 09:43 ~ 2016-11-12 10:09 (27 minutes)


plot