HOME   LIST
‹–   –›

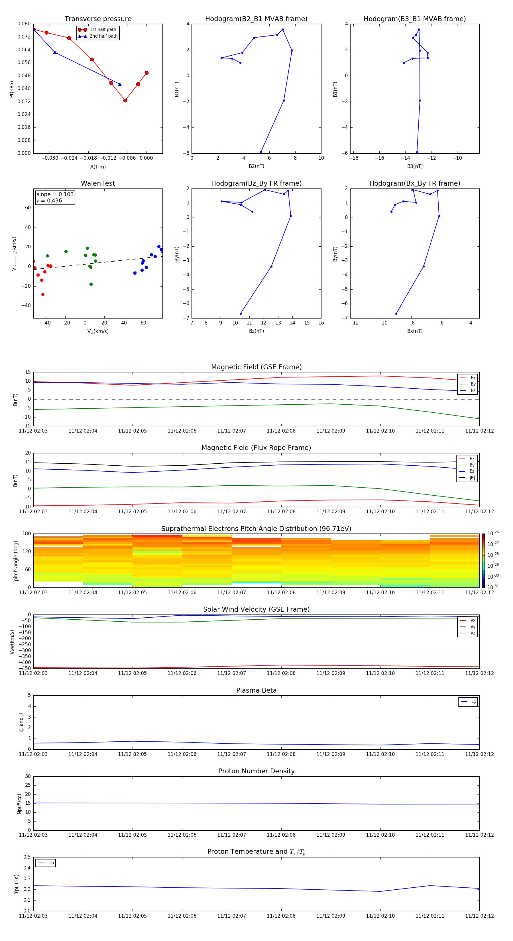
Flux Rope in 2016

Flux Rope Event 2016-11-12 02:03 ~ 2016-11-12 02:12 (10 minutes)


plot