HOME   LIST
‹–   –›

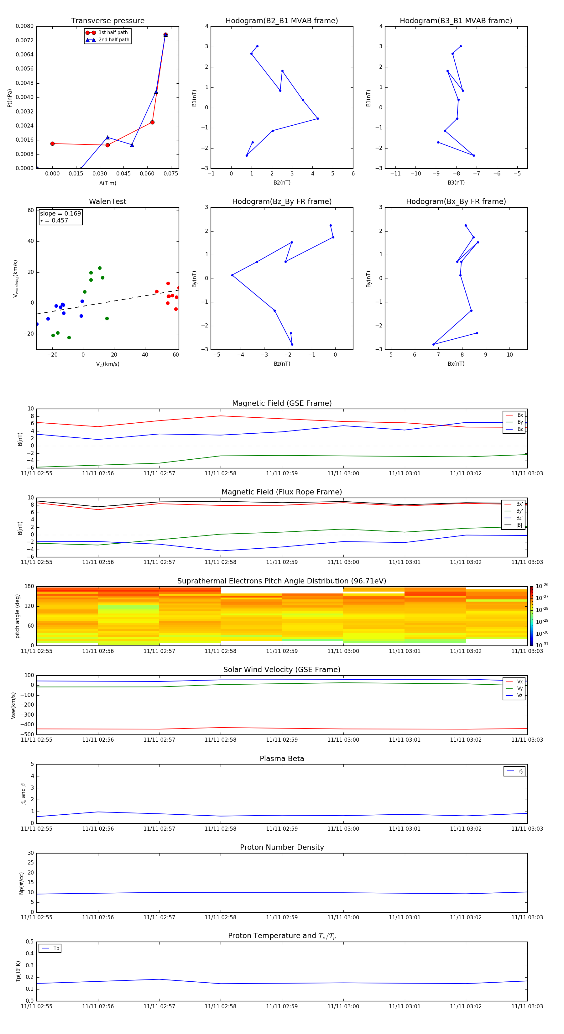
Flux Rope in 2016

Flux Rope Event 2016-11-11 02:55 ~ 2016-11-11 03:03 (9 minutes)


plot