HOME   LIST
‹–   –›

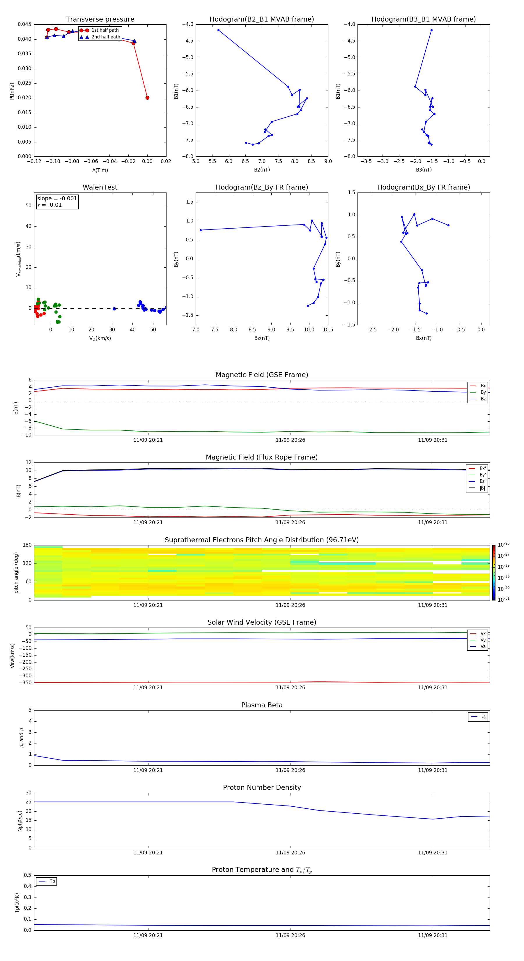
Flux Rope in 2016

Flux Rope Event 2016-11-09 20:17 ~ 2016-11-09 20:33 (17 minutes)


plot