HOME   LIST
‹–   –›

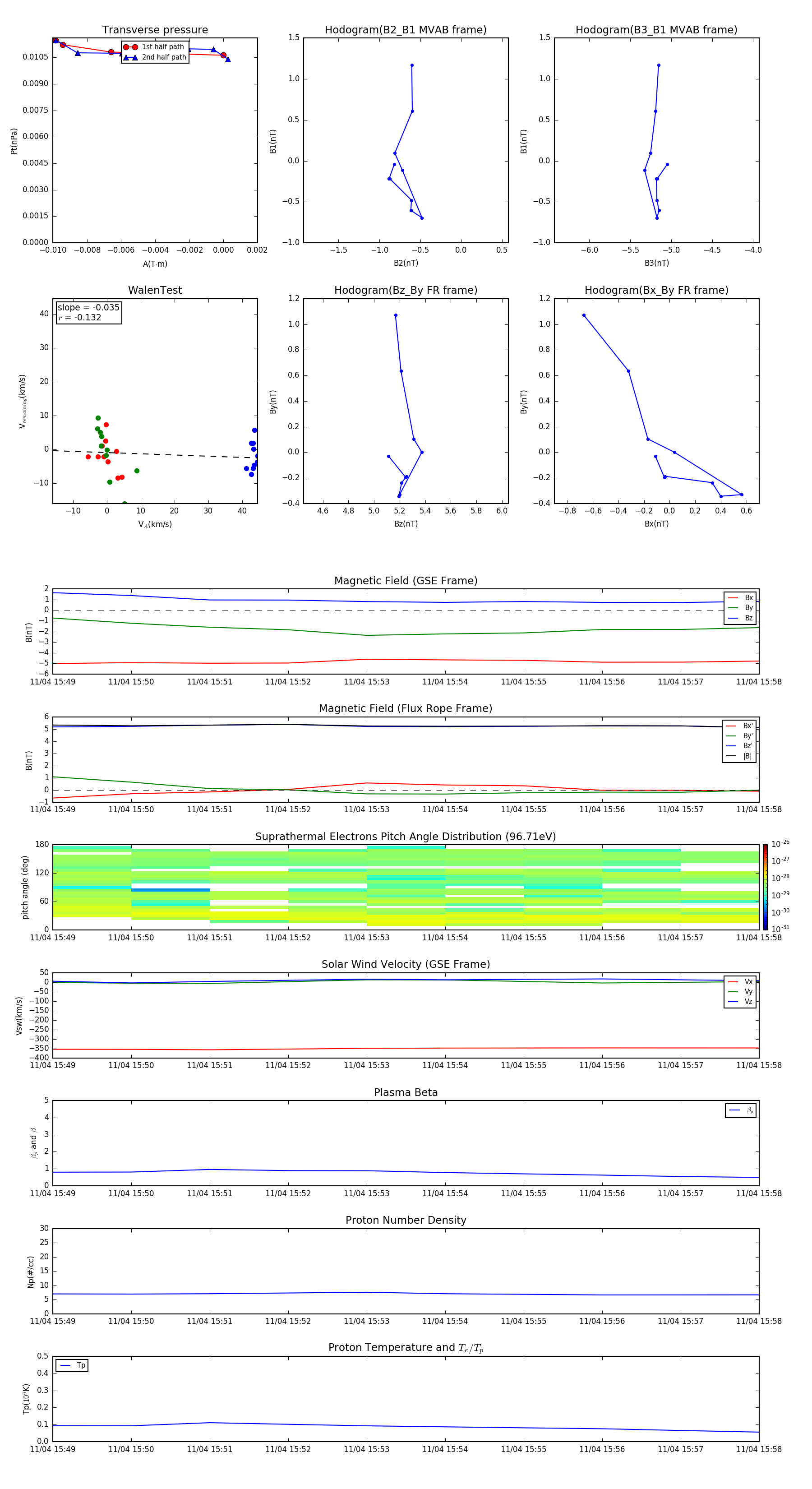
Flux Rope in 2016

Flux Rope Event 2016-11-04 15:49 ~ 2016-11-04 15:58 (10 minutes)


plot