HOME   LIST
‹–   –›

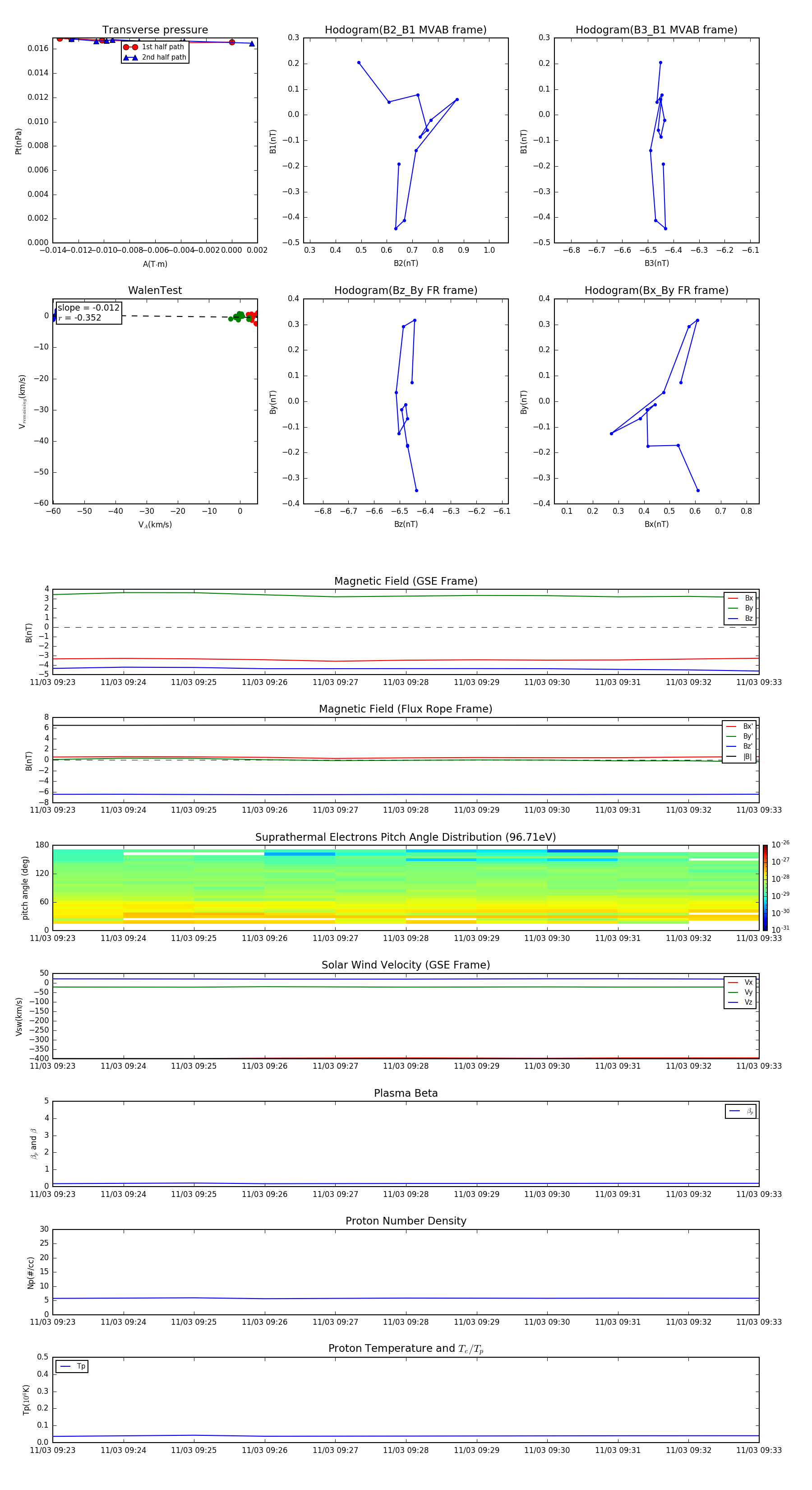
Flux Rope in 2016

Flux Rope Event 2016-11-03 09:23 ~ 2016-11-03 09:33 (11 minutes)


plot