HOME   LIST
‹–   –›

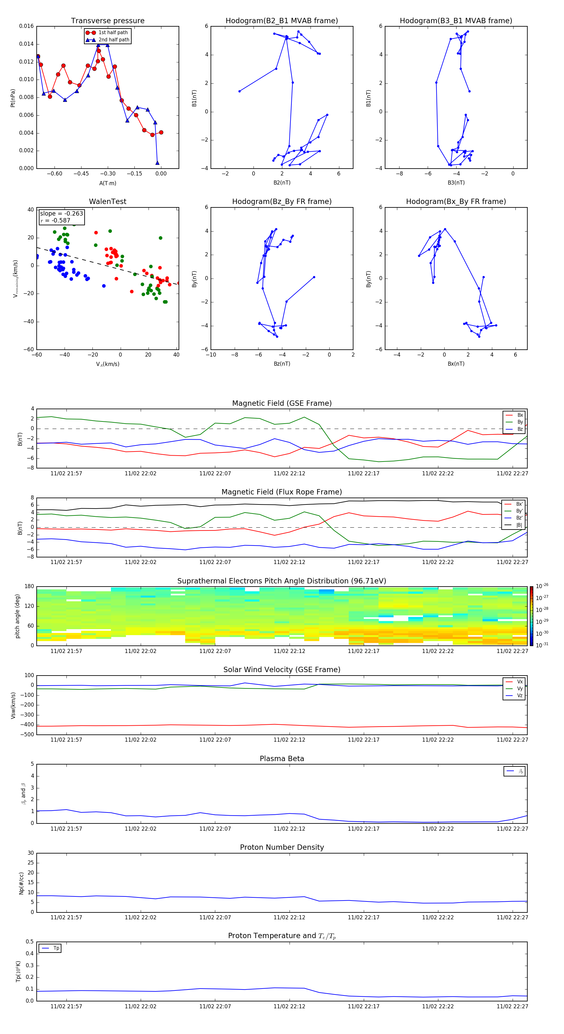
Flux Rope in 2016

Flux Rope Event 2016-11-02 21:55 ~ 2016-11-02 22:28 (34 minutes)


plot