HOME   LIST
‹–   –›

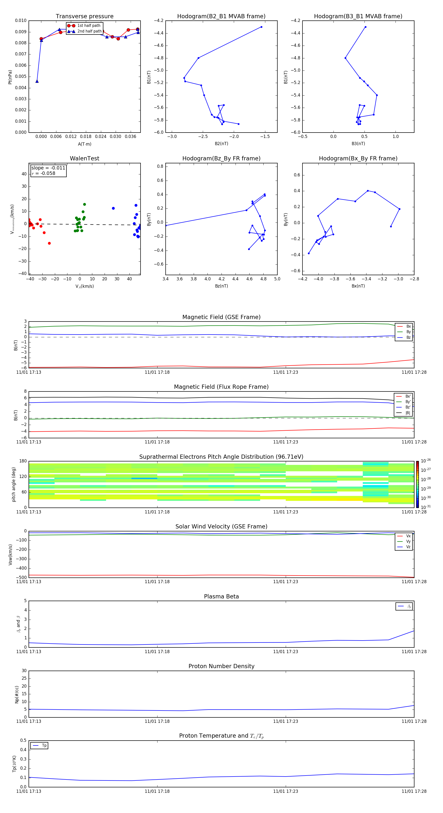
Flux Rope in 2016

Flux Rope Event 2016-11-01 17:13 ~ 2016-11-01 17:28 (16 minutes)


plot