HOME   LIST
‹–   –›

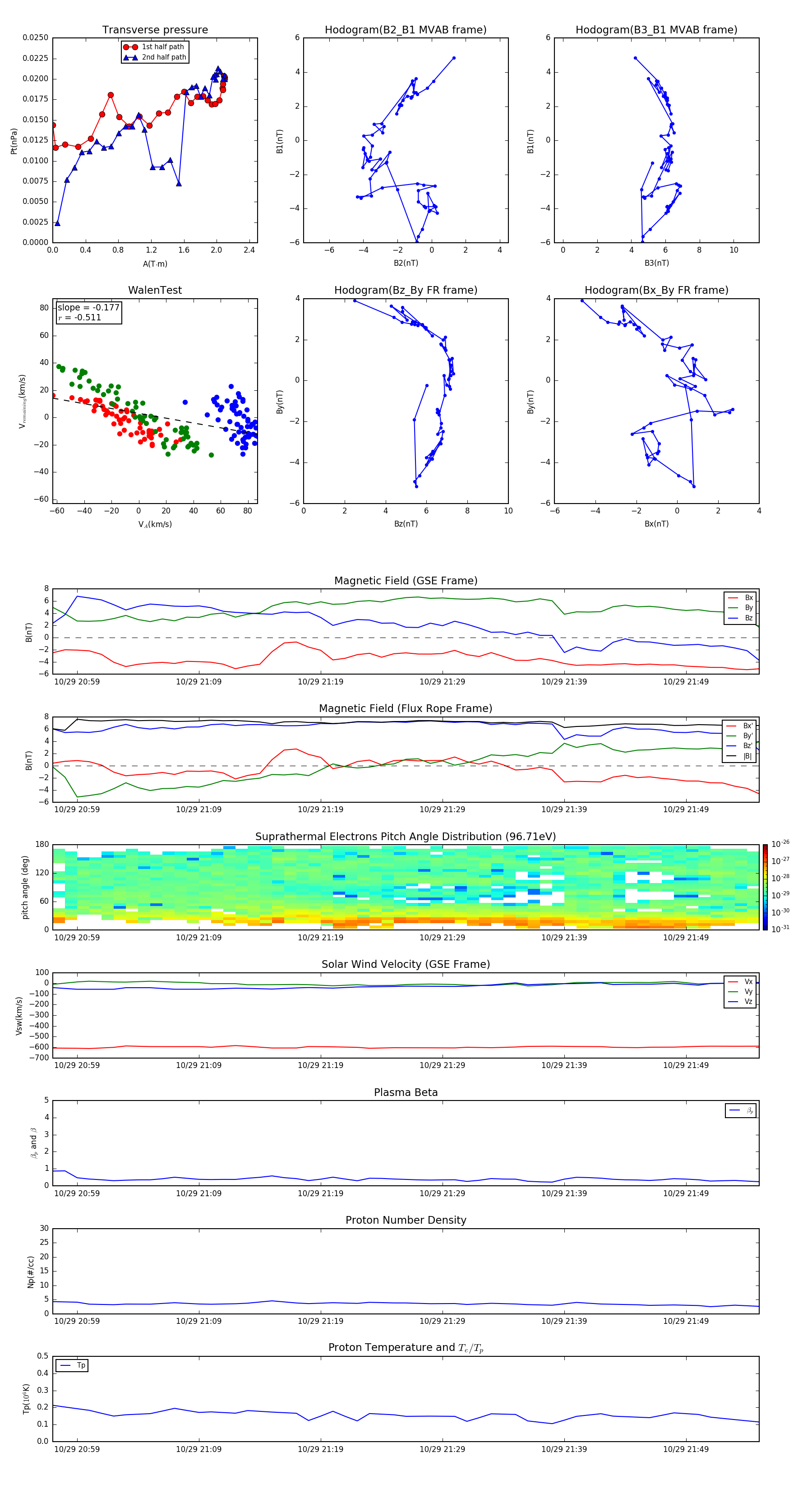
Flux Rope in 2016

Flux Rope Event 2016-10-29 20:57 ~ 2016-10-29 21:55 (59 minutes)


plot