HOME   LIST
‹–   –›

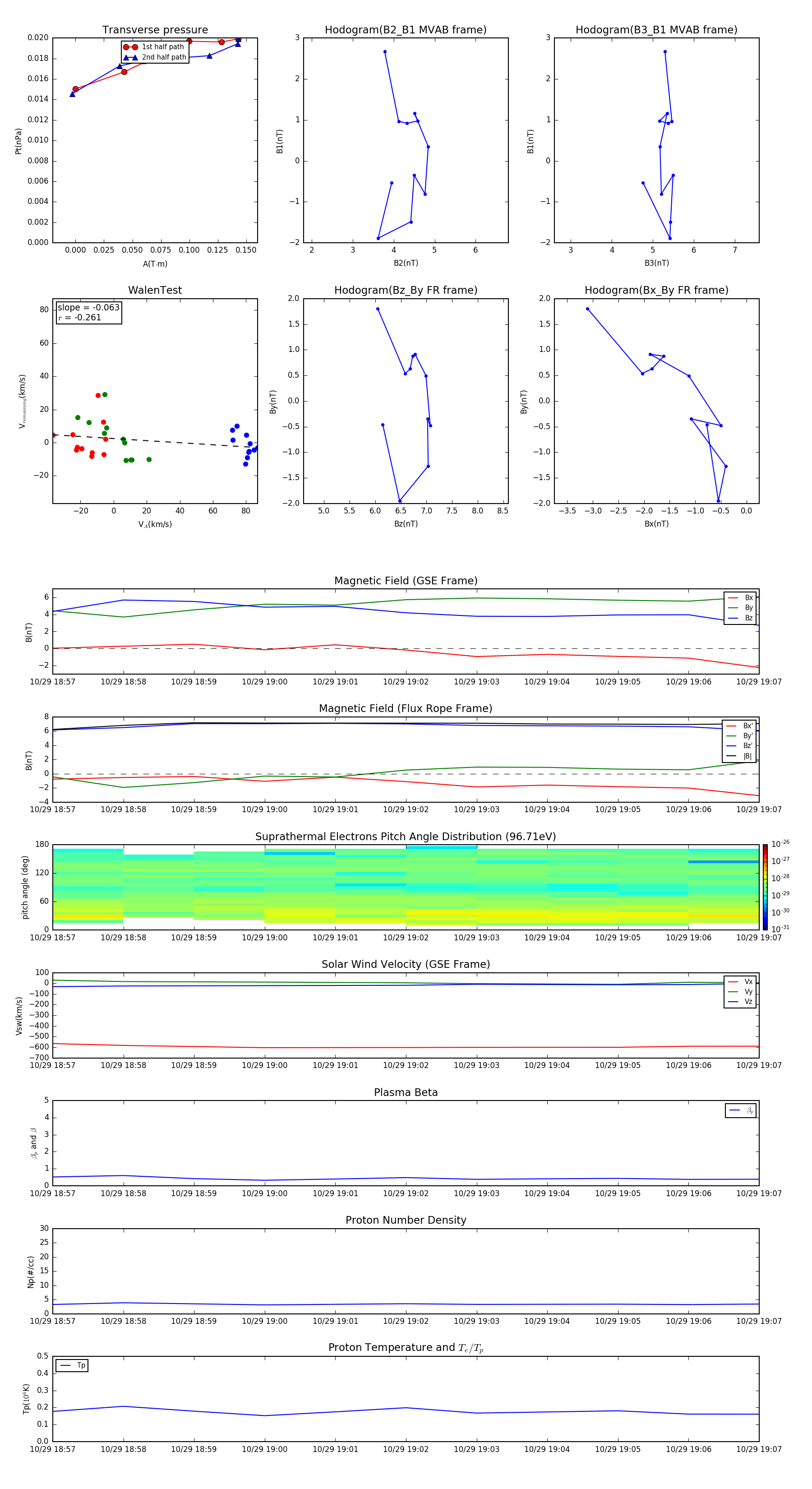
Flux Rope in 2016

Flux Rope Event 2016-10-29 18:57 ~ 2016-10-29 19:07 (11 minutes)


plot