HOME   LIST
‹–   –›

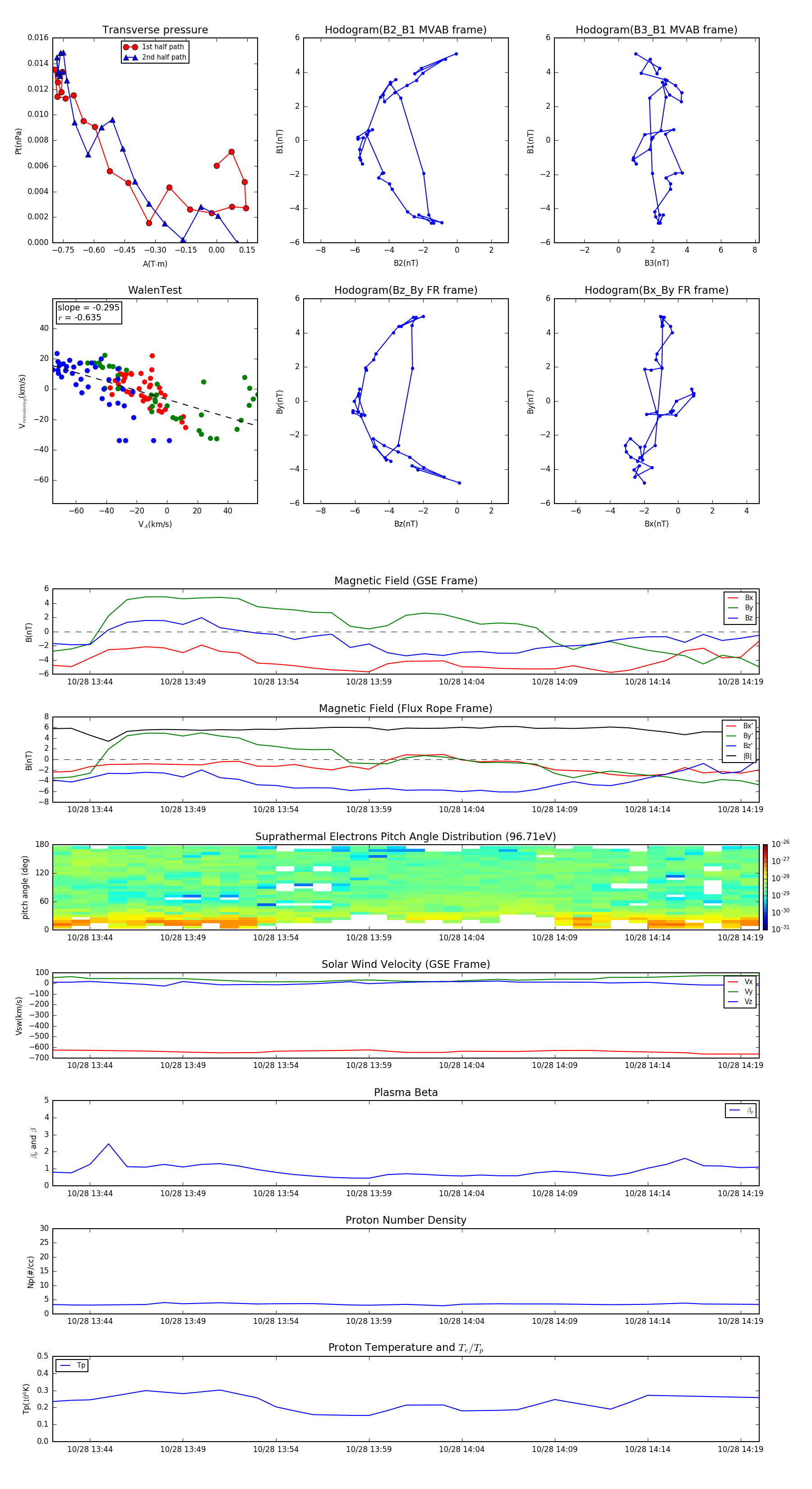
Flux Rope in 2016

Flux Rope Event 2016-10-28 13:42 ~ 2016-10-28 14:20 (39 minutes)


plot