HOME   LIST
‹–   –›

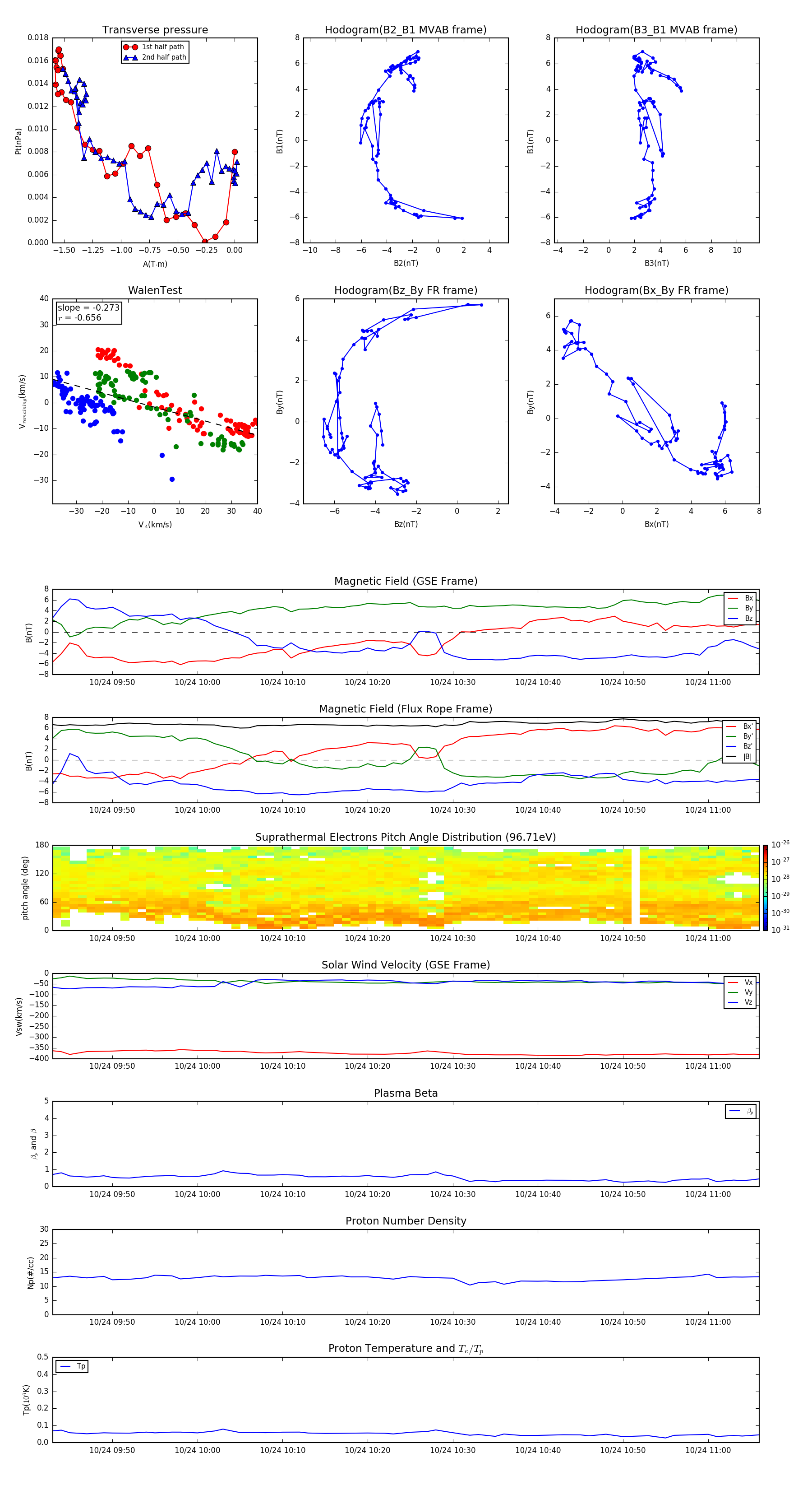
Flux Rope in 2016

Flux Rope Event 2016-10-24 09:43 ~ 2016-10-24 11:06 (84 minutes)


plot