HOME   LIST
‹–   –›

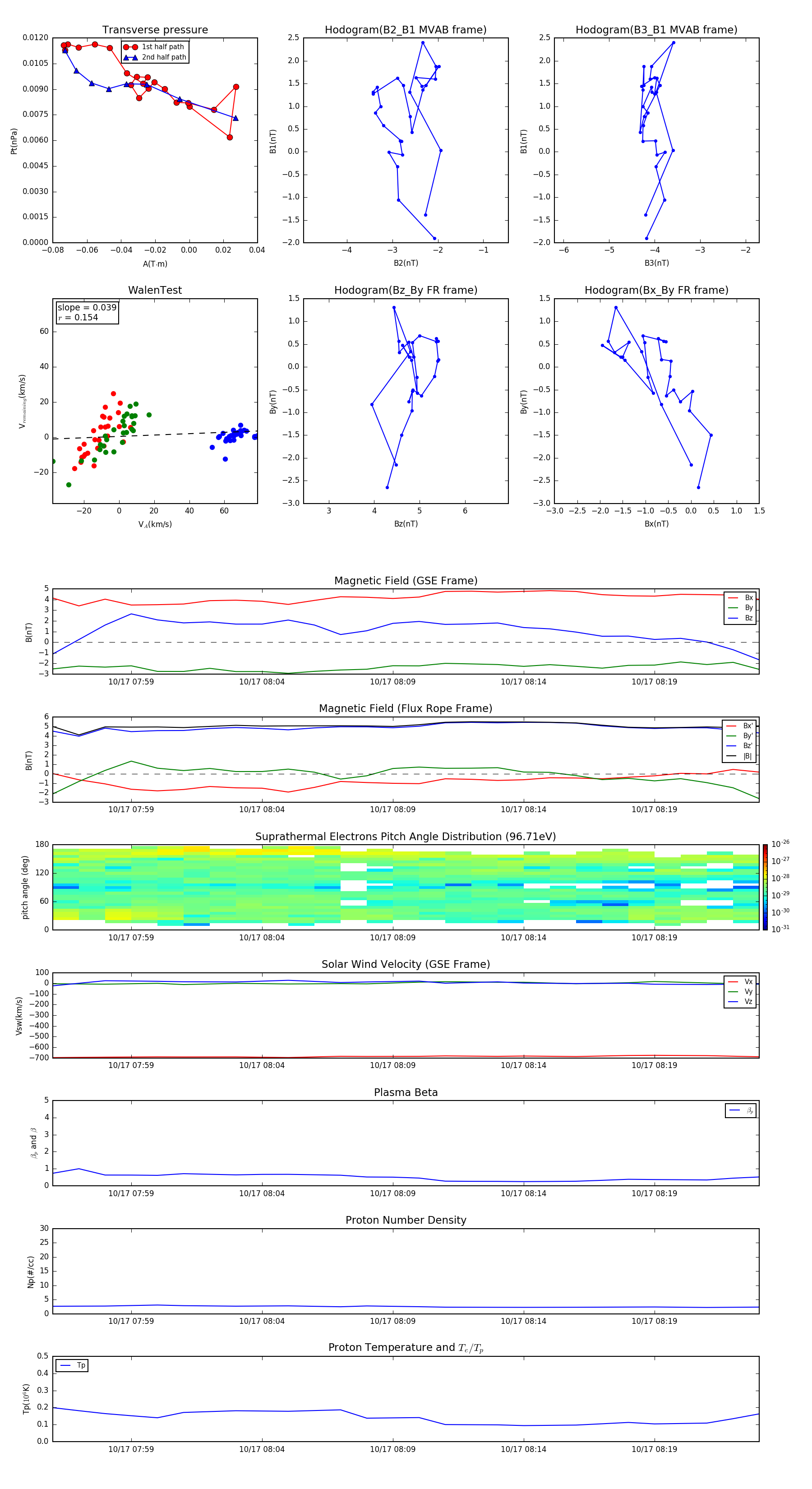
Flux Rope in 2016

Flux Rope Event 2016-10-17 07:56 ~ 2016-10-17 08:23 (28 minutes)


plot