HOME   LIST
‹–   –›

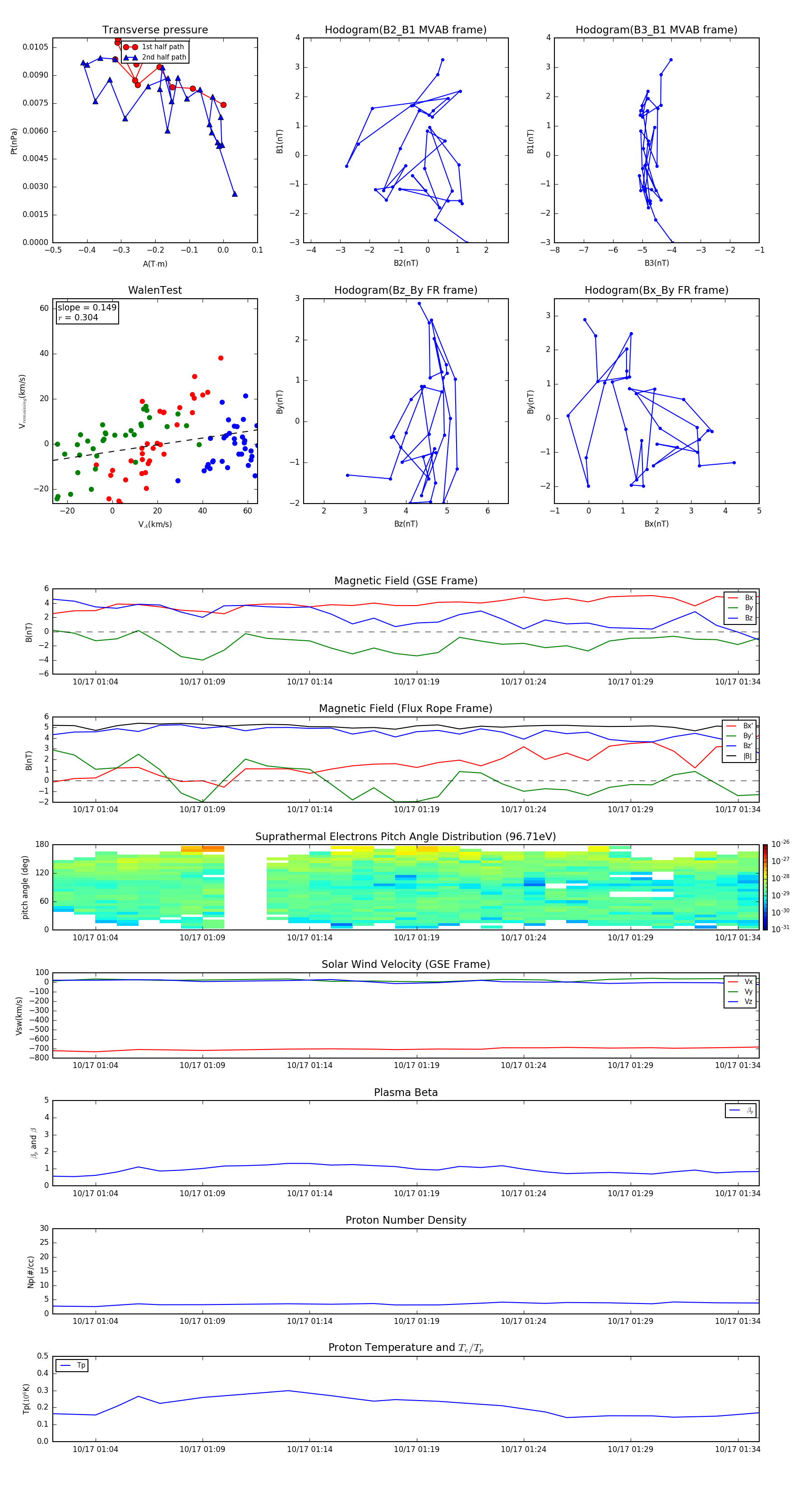
Flux Rope in 2016

Flux Rope Event 2016-10-17 01:02 ~ 2016-10-17 01:35 (34 minutes)


plot