HOME   LIST
‹–   –›

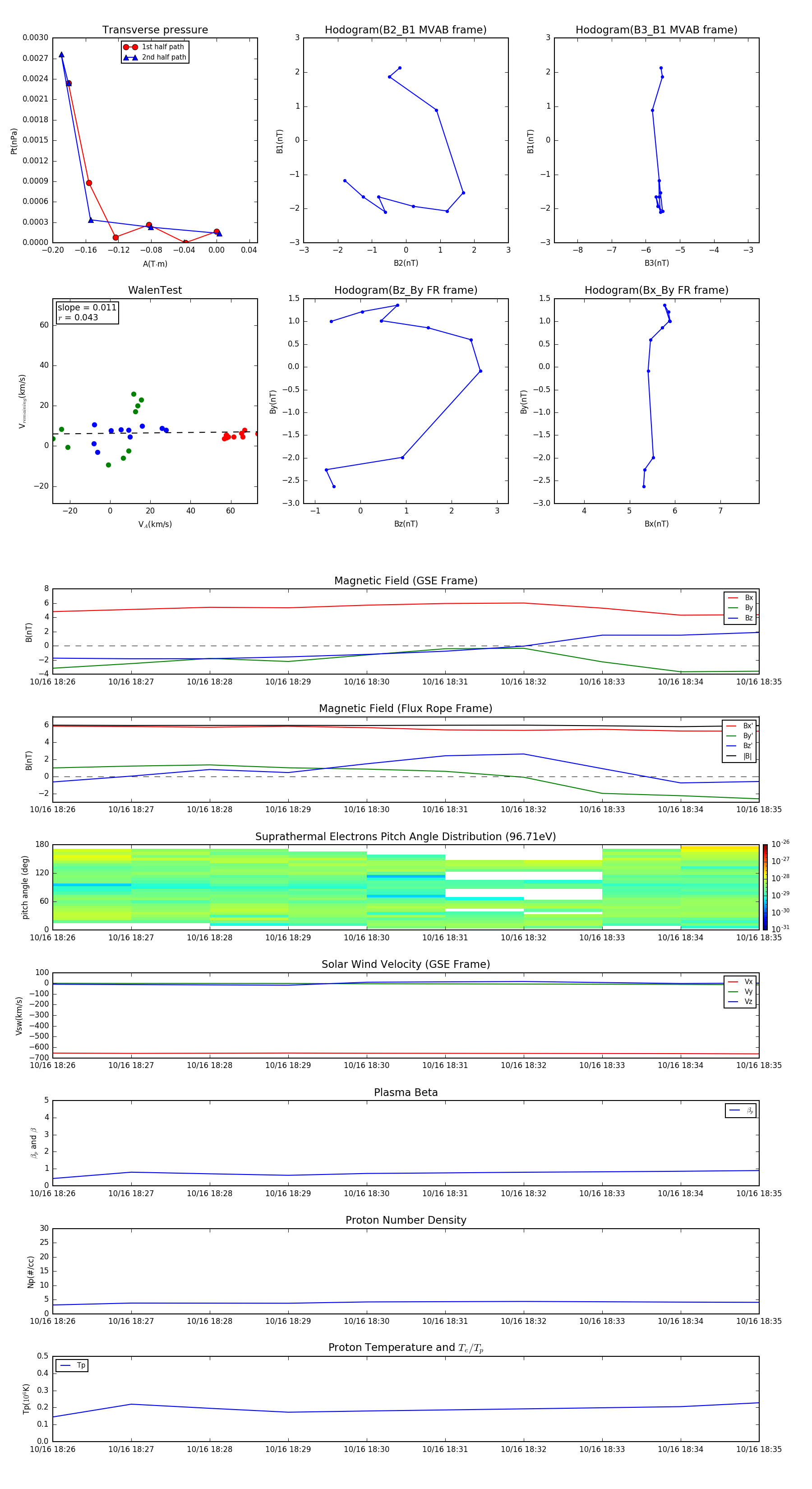
Flux Rope in 2016

Flux Rope Event 2016-10-16 18:26 ~ 2016-10-16 18:35 (10 minutes)


plot