HOME   LIST
‹–   –›

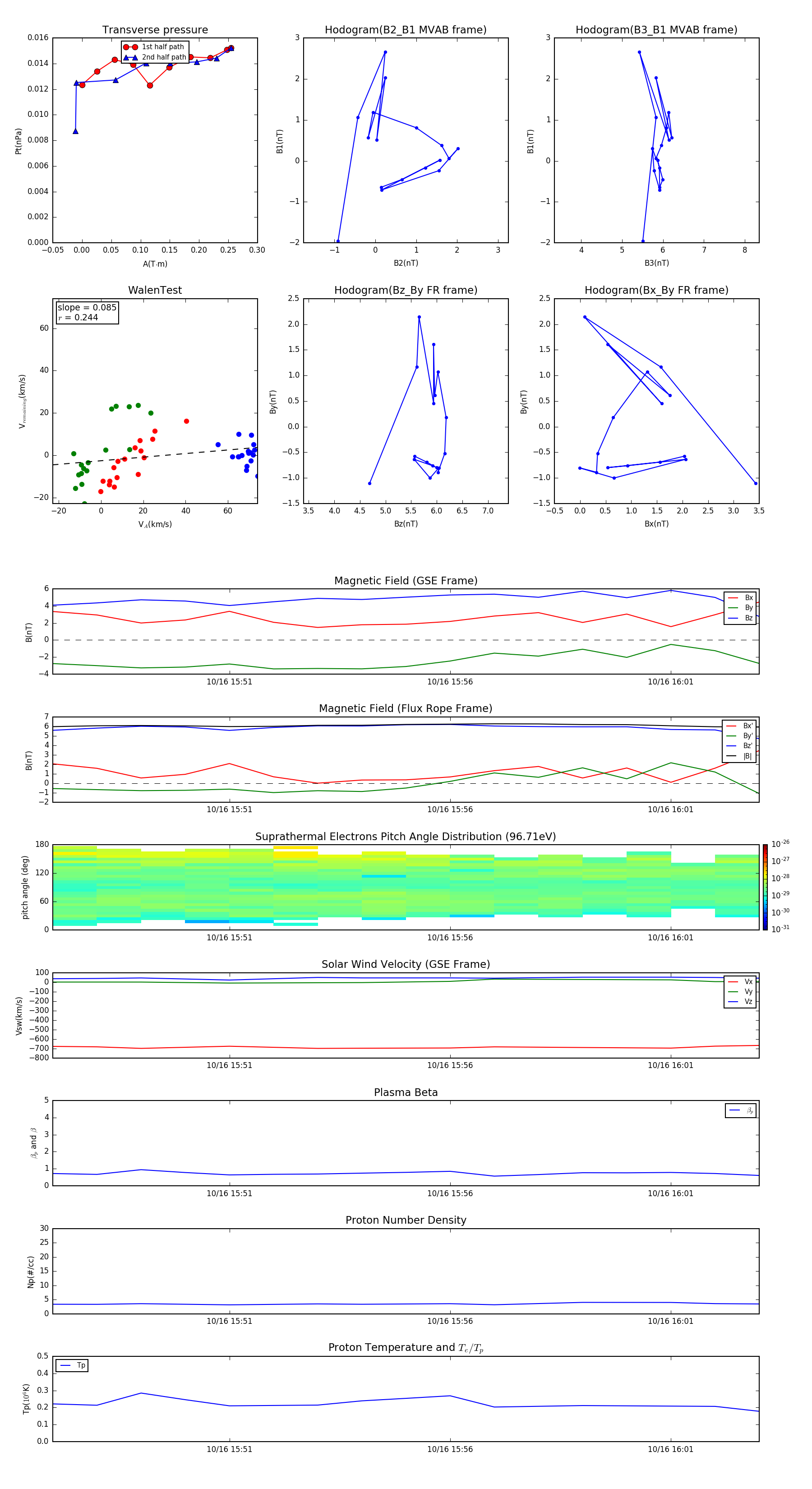
Flux Rope in 2016

Flux Rope Event 2016-10-16 15:47 ~ 2016-10-16 16:03 (17 minutes)


plot