HOME   LIST
‹–   –›

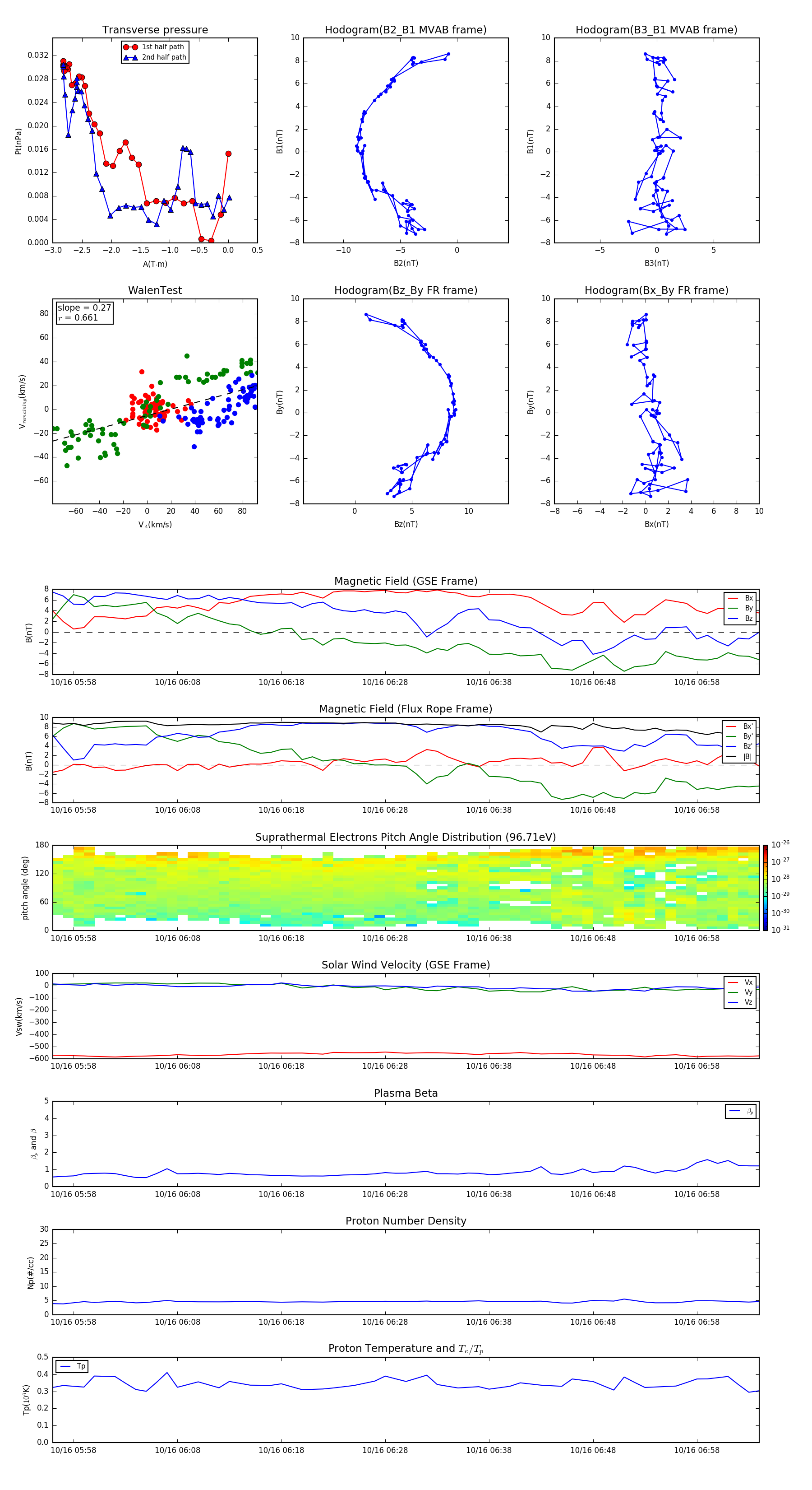
Flux Rope in 2016

Flux Rope Event 2016-10-16 05:56 ~ 2016-10-16 07:04 (69 minutes)


plot