HOME   LIST
‹–   –›

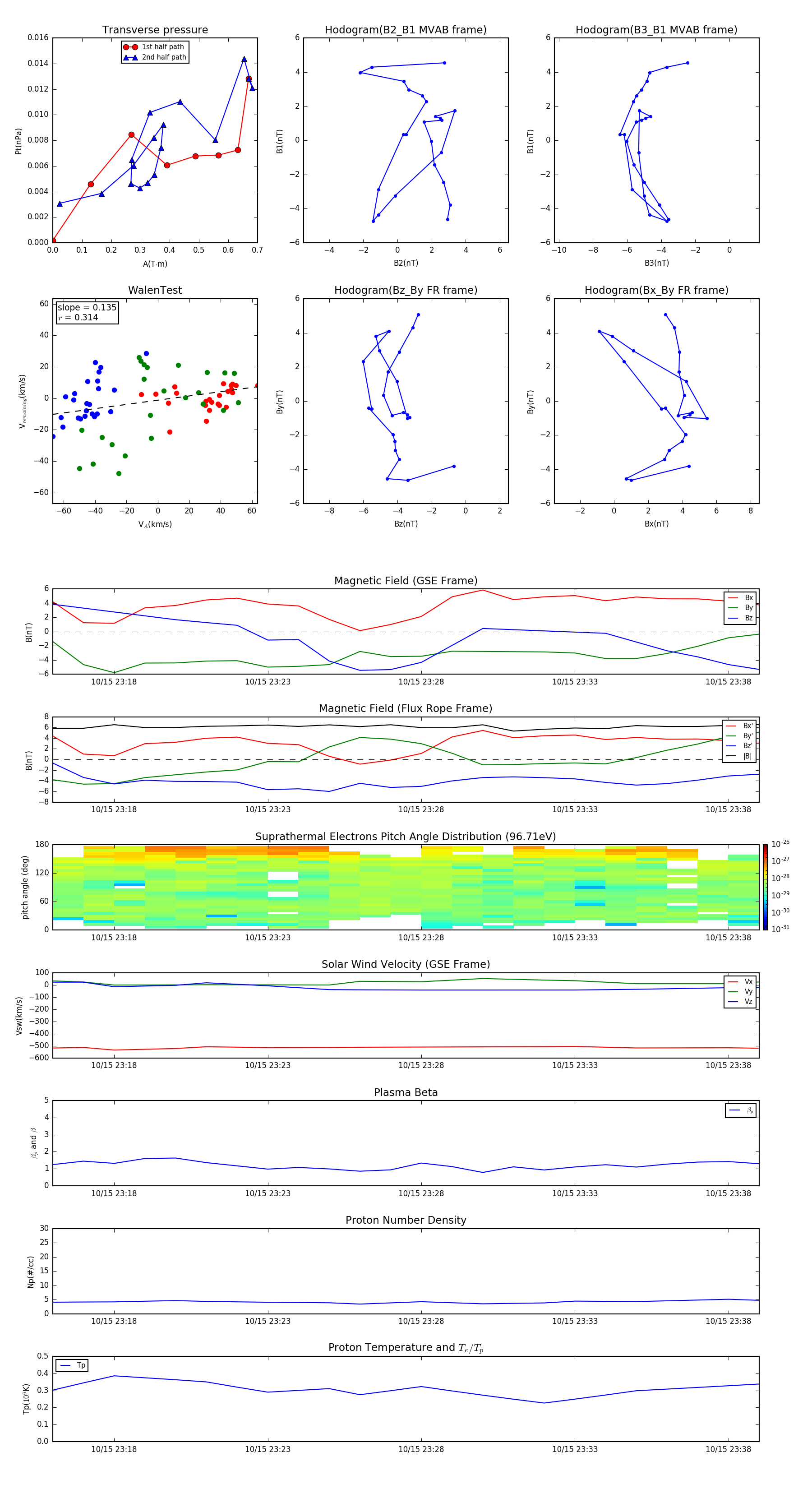
Flux Rope in 2016

Flux Rope Event 2016-10-15 23:16 ~ 2016-10-15 23:39 (24 minutes)


plot