HOME   LIST
‹–   –›

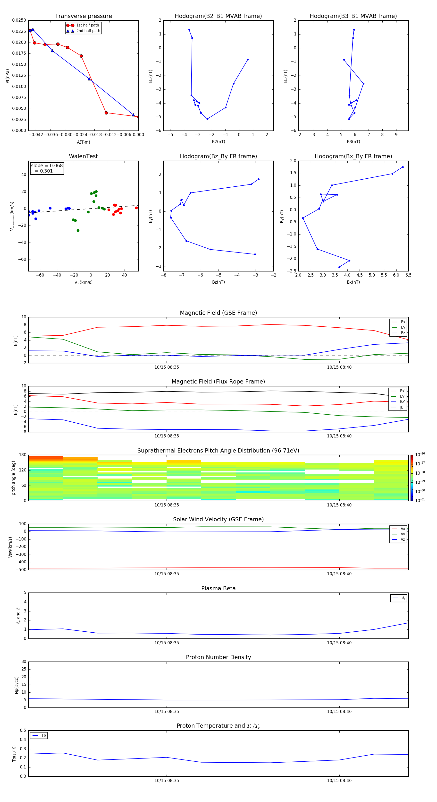
Flux Rope in 2016

Flux Rope Event 2016-10-15 08:31 ~ 2016-10-15 08:42 (12 minutes)


plot