HOME   LIST
‹–   –›

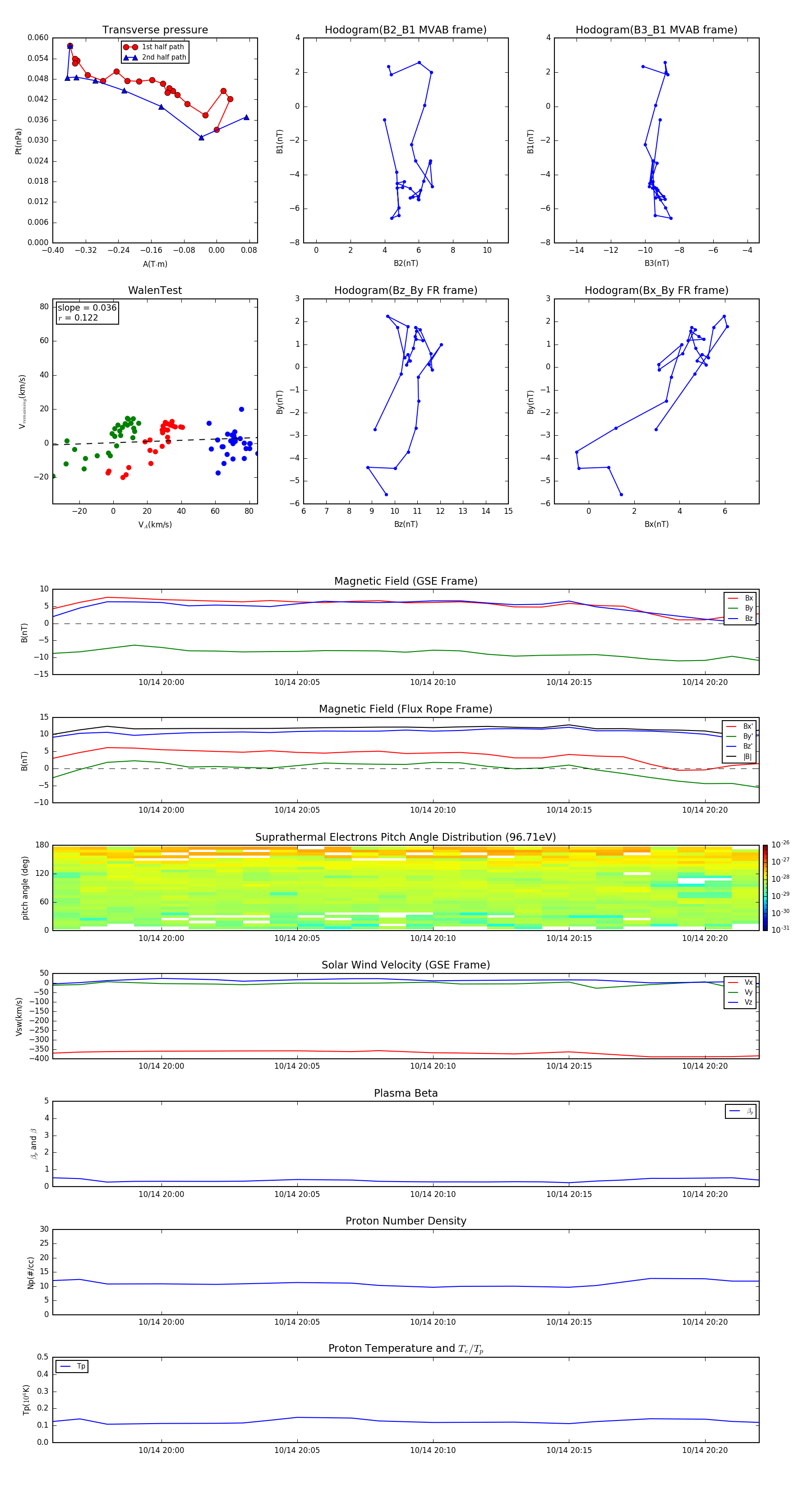
Flux Rope in 2016

Flux Rope Event 2016-10-14 19:56 ~ 2016-10-14 20:22 (27 minutes)


plot