HOME   LIST
‹–   –›

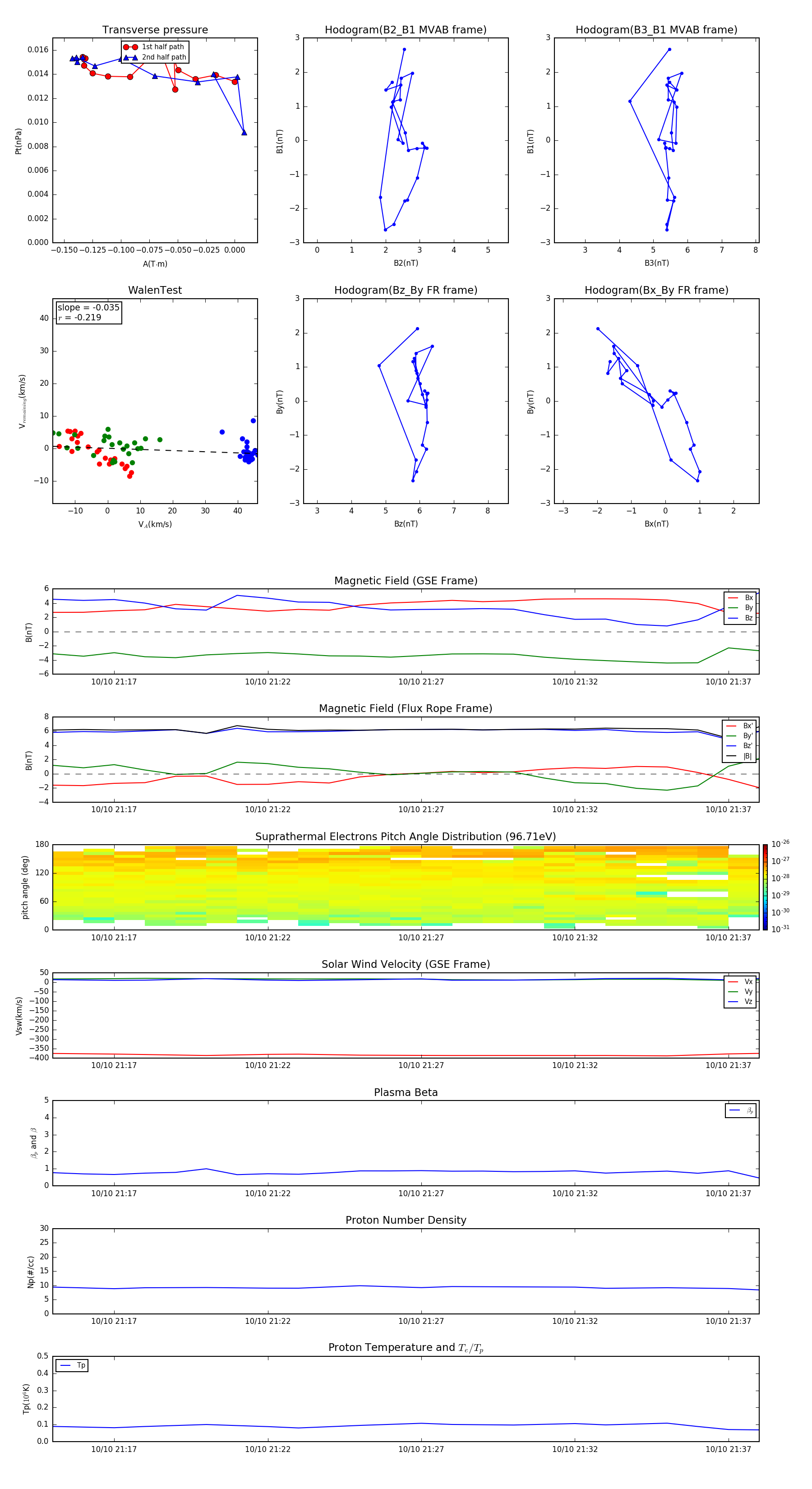
Flux Rope in 2016

Flux Rope Event 2016-10-10 21:15 ~ 2016-10-10 21:38 (24 minutes)


plot