HOME   LIST
‹–   –›

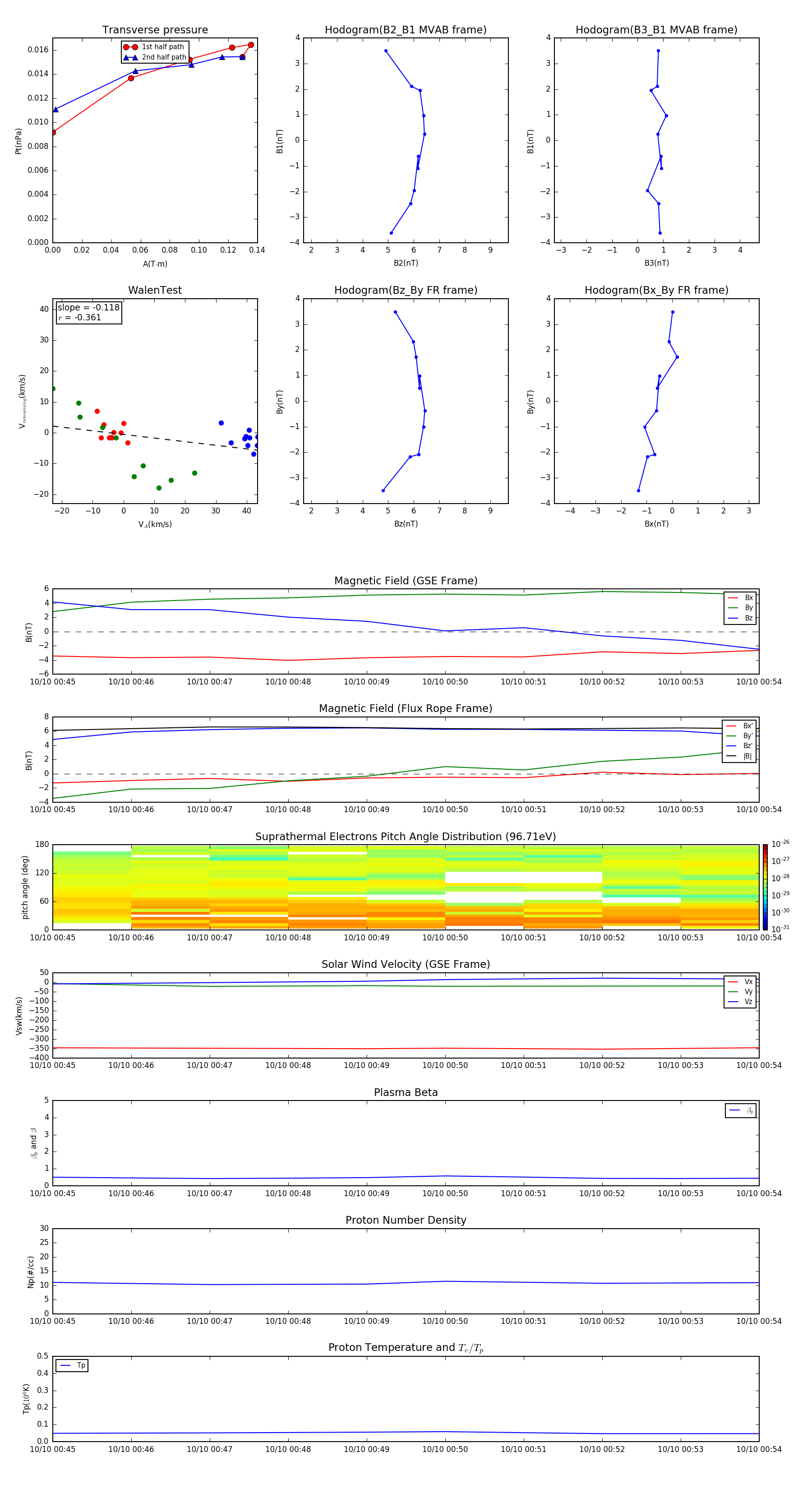
Flux Rope in 2016

Flux Rope Event 2016-10-10 00:45 ~ 2016-10-10 00:54 (10 minutes)


plot